HOME   LIST
‹–   –›

Flux Rope in 2024

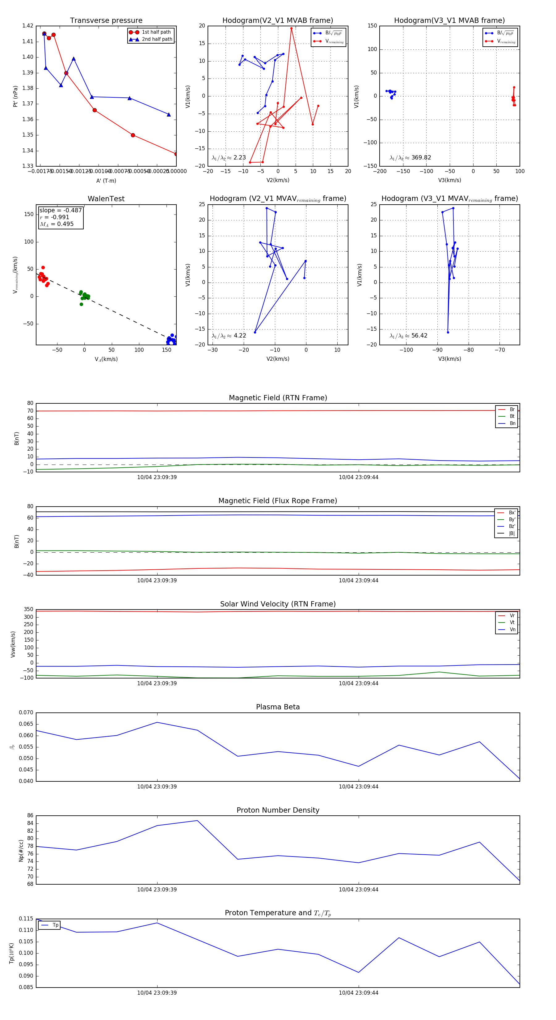
Flux Rope Event 2024-10-04 23:09:36 ~ 2024-10-04 23:09:48 (13 seconds)


plot