HOME   LIST
‹–   –›

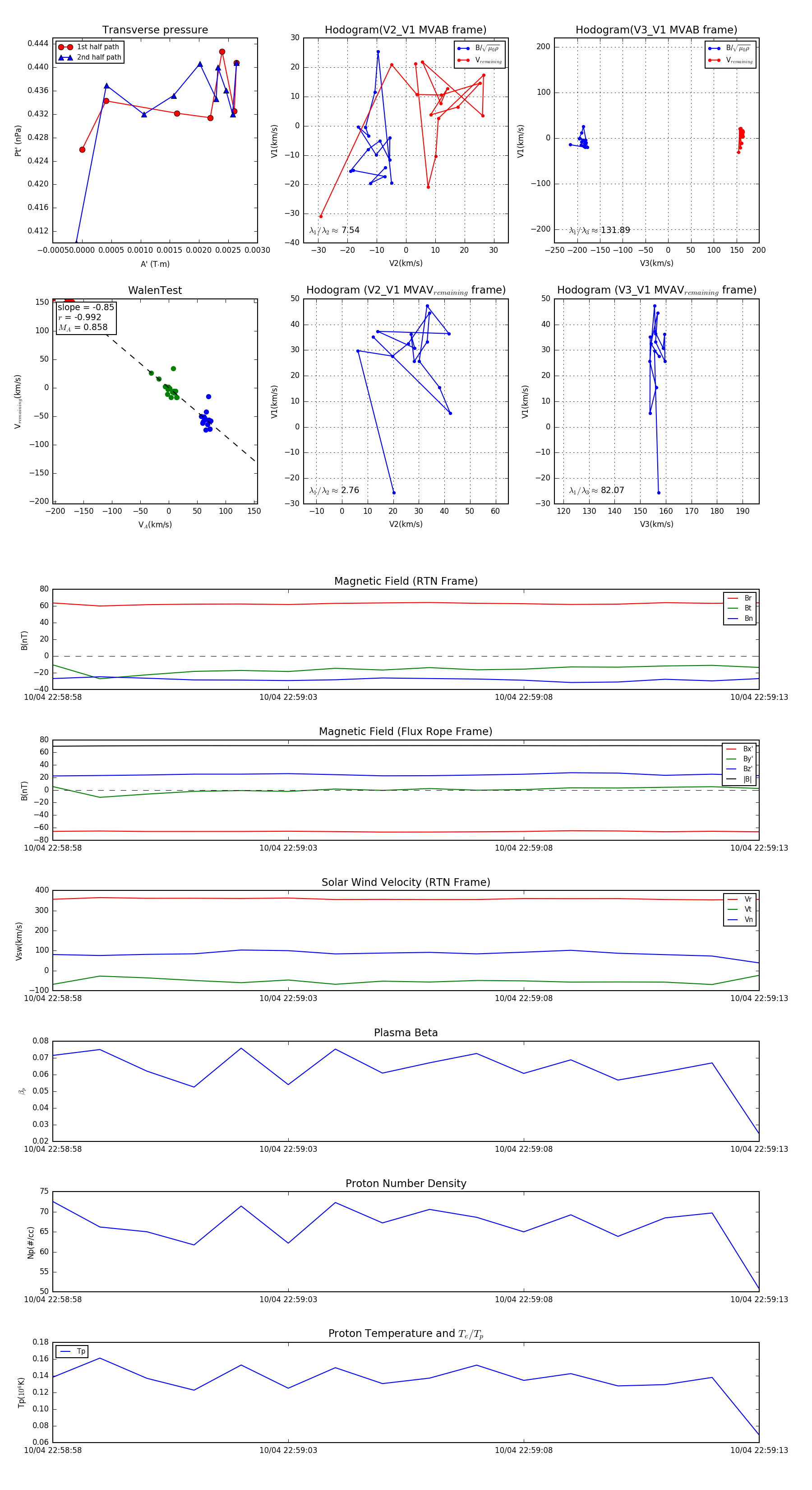
Flux Rope in 2024

Flux Rope Event 2024-10-04 22:58:58 ~ 2024-10-04 22:59:13 (16 seconds)


plot