HOME   LIST
‹–   –›

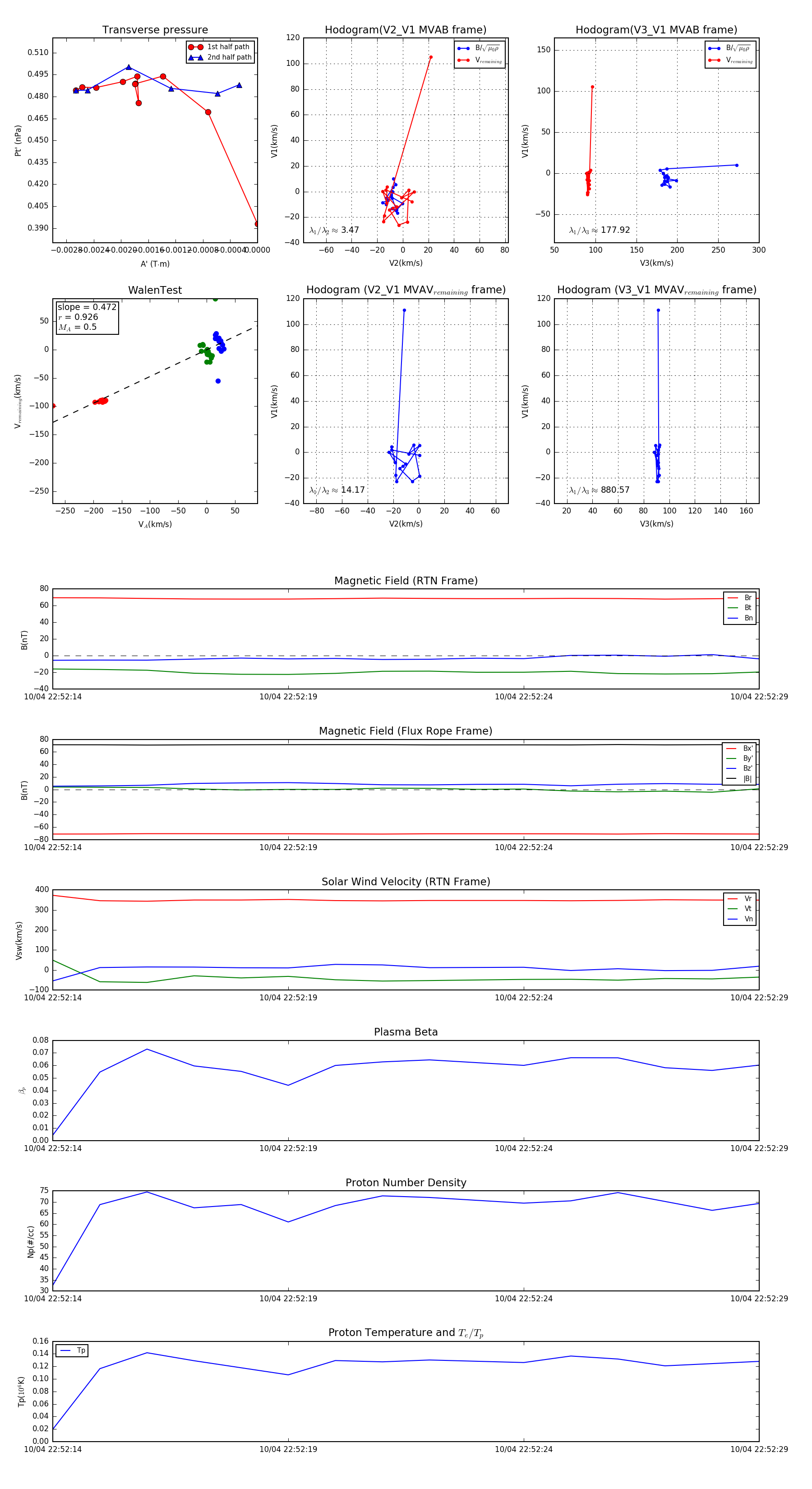
Flux Rope in 2024

Flux Rope Event 2024-10-04 22:52:14 ~ 2024-10-04 22:52:29 (16 seconds)


plot