HOME   LIST
‹–   –›

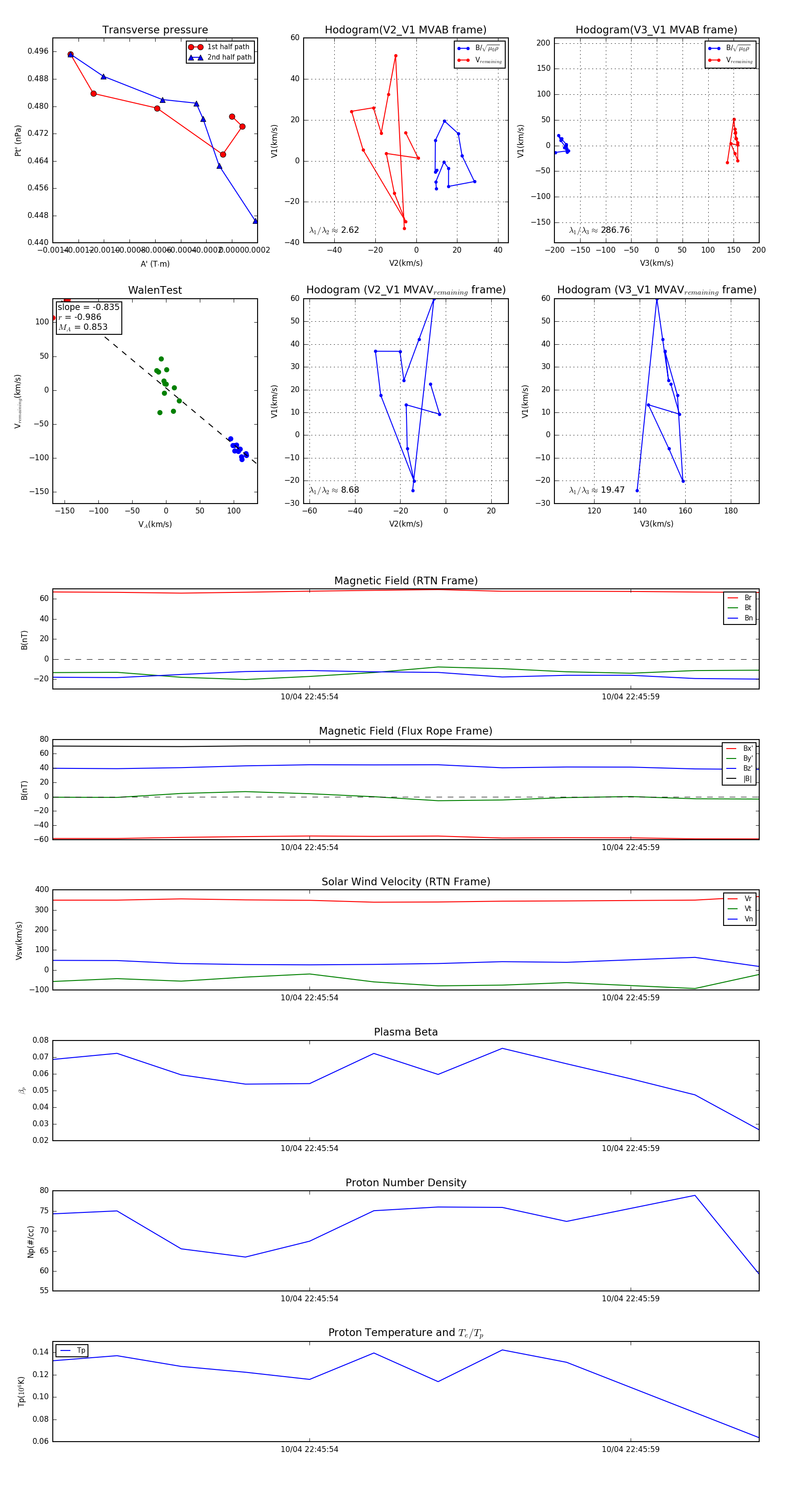
Flux Rope in 2024

Flux Rope Event 2024-10-04 22:45:50 ~ 2024-10-04 22:46:01 (12 seconds)


plot