HOME   LIST
‹–   –›

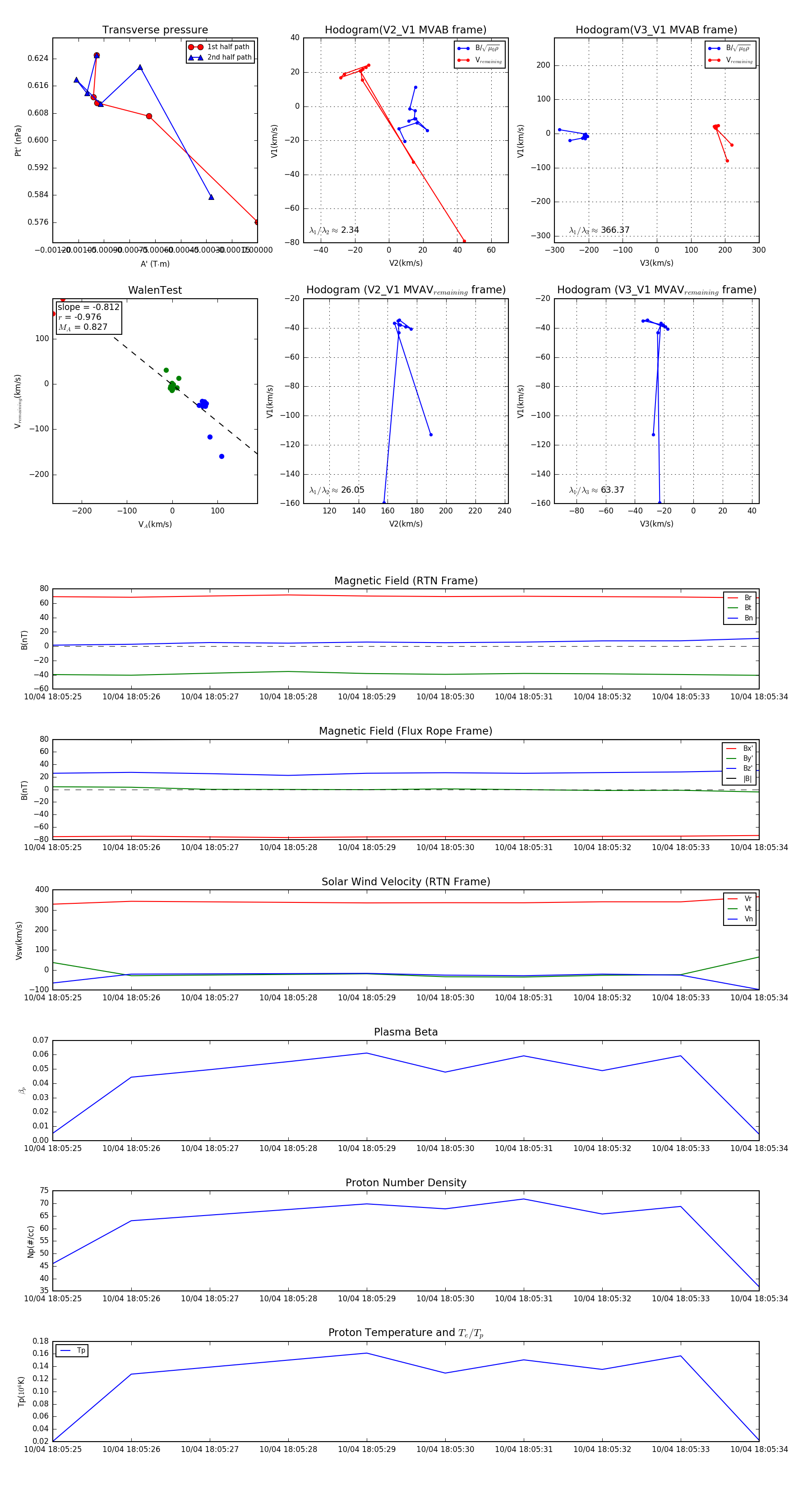
Flux Rope in 2024

Flux Rope Event 2024-10-04 18:05:25 ~ 2024-10-04 18:05:34 (10 seconds)


plot