HOME   LIST
‹–   –›

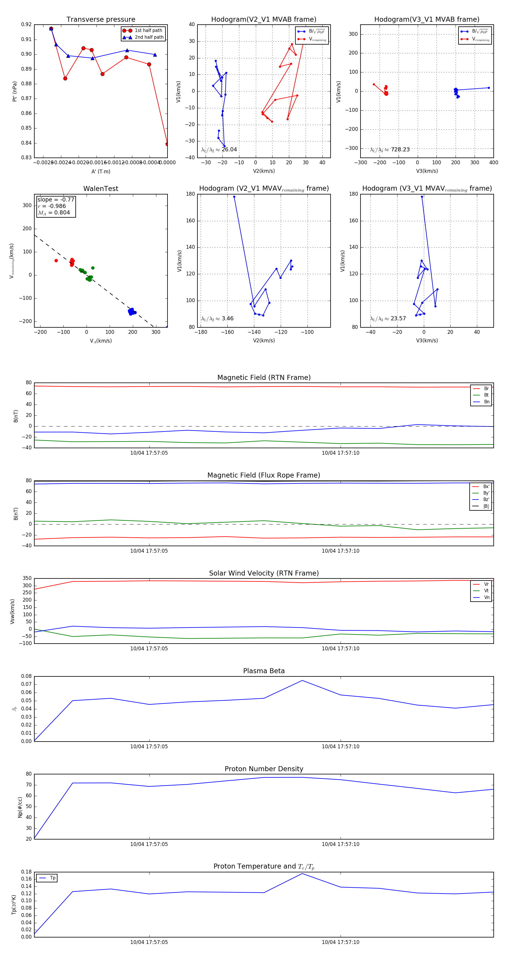
Flux Rope in 2024

Flux Rope Event 2024-10-04 17:57:02 ~ 2024-10-04 17:57:14 (13 seconds)


plot