HOME   LIST
‹–   –›

Flux Rope in 2024

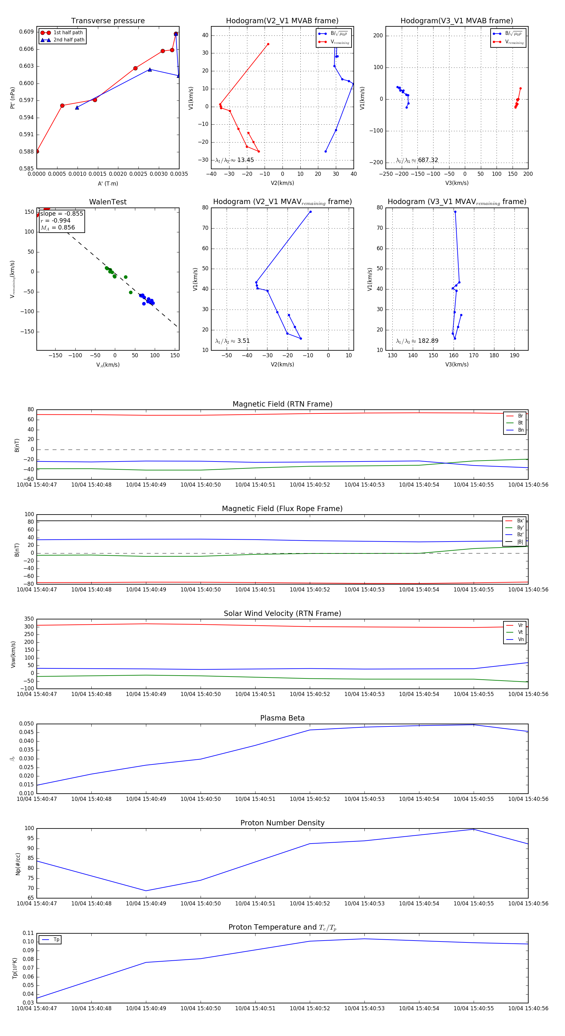
Flux Rope Event 2024-10-04 15:40:47 ~ 2024-10-04 15:40:56 (10 seconds)


plot