HOME   LIST
‹–   –›

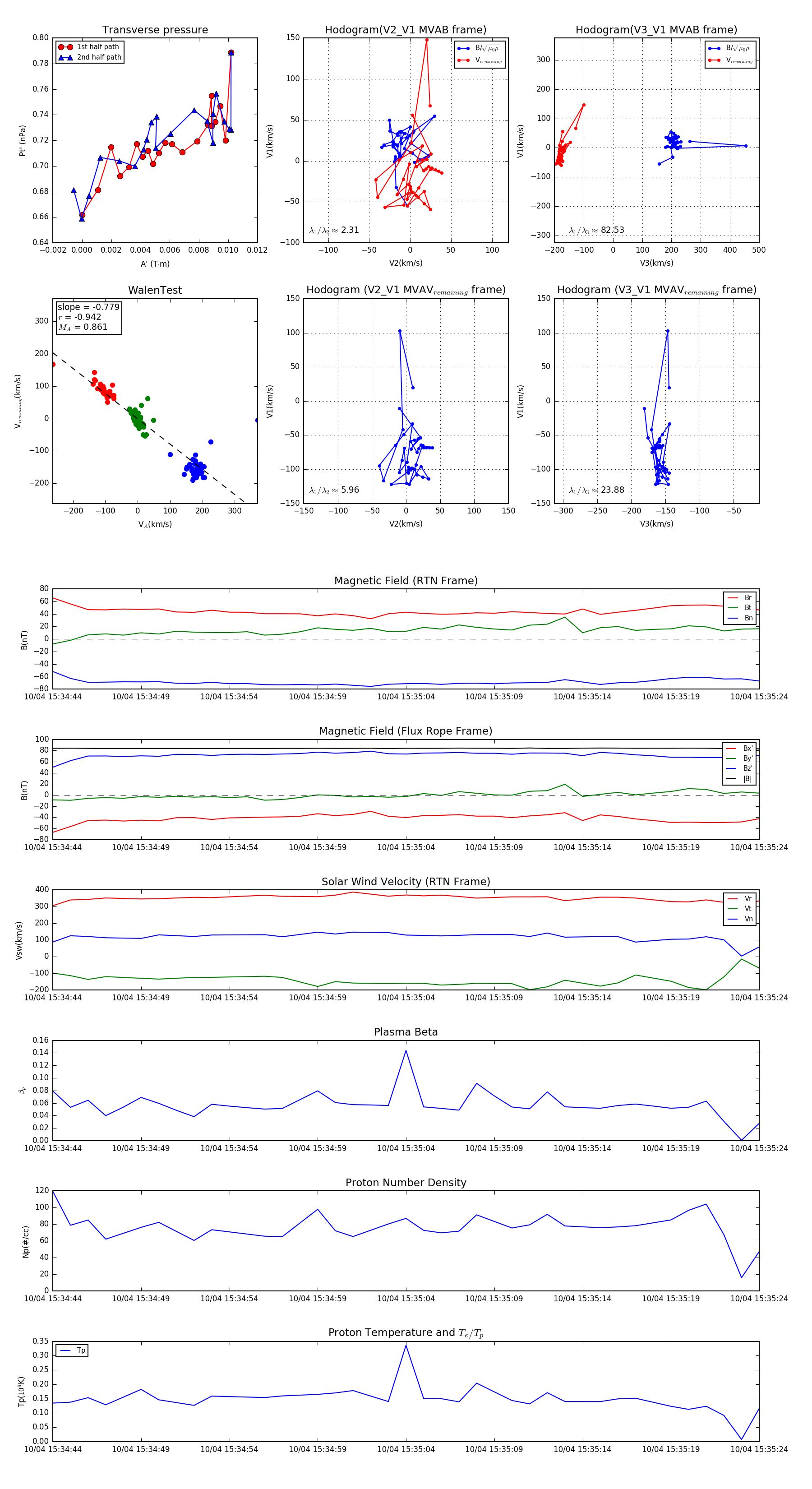
Flux Rope in 2024

Flux Rope Event 2024-10-04 15:34:44 ~ 2024-10-04 15:35:24 (41 seconds)


plot