HOME   LIST
‹–   –›

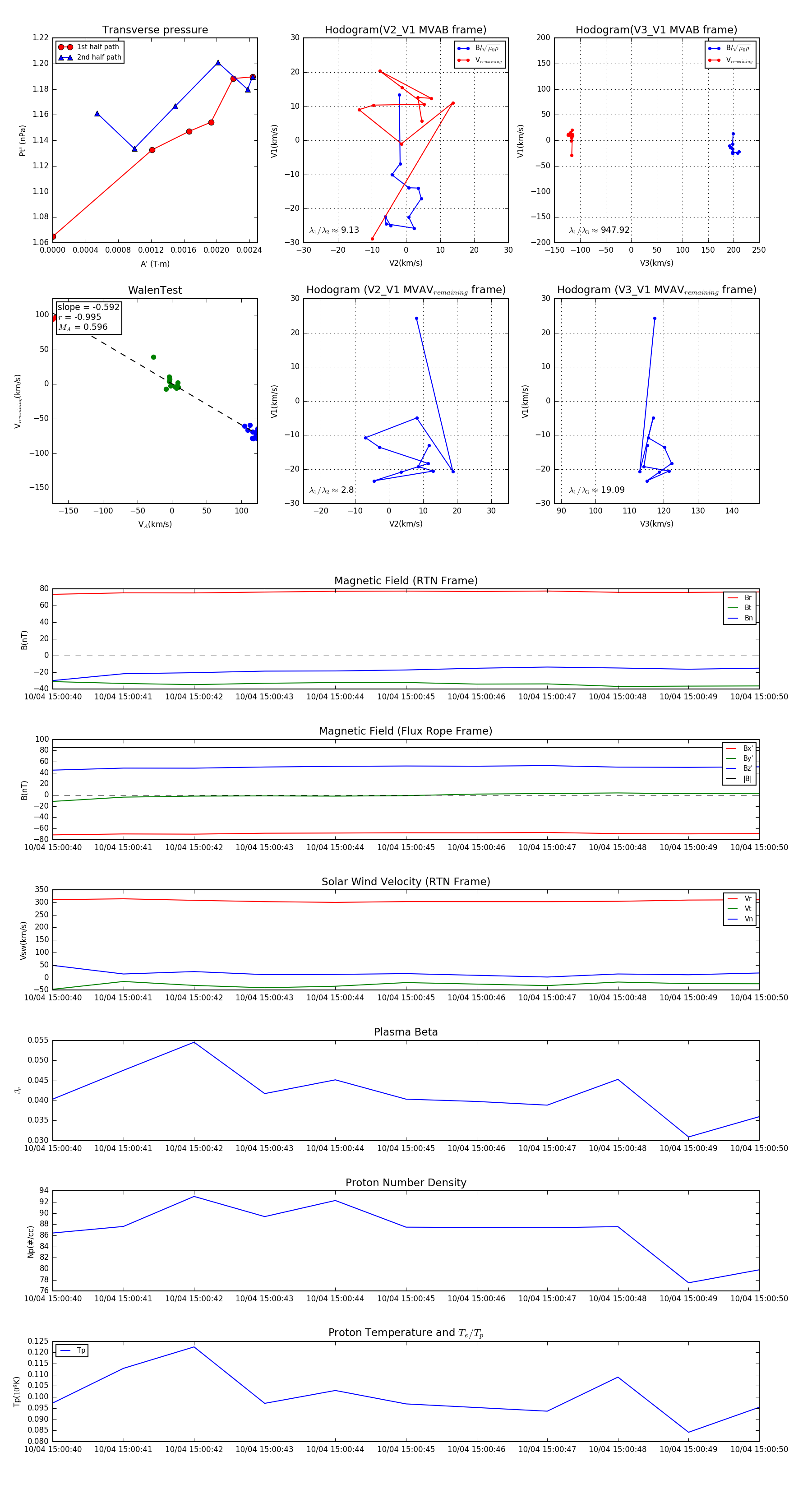
Flux Rope in 2024

Flux Rope Event 2024-10-04 15:00:40 ~ 2024-10-04 15:00:50 (11 seconds)


plot