HOME   LIST
‹–   –›

Flux Rope in 2024

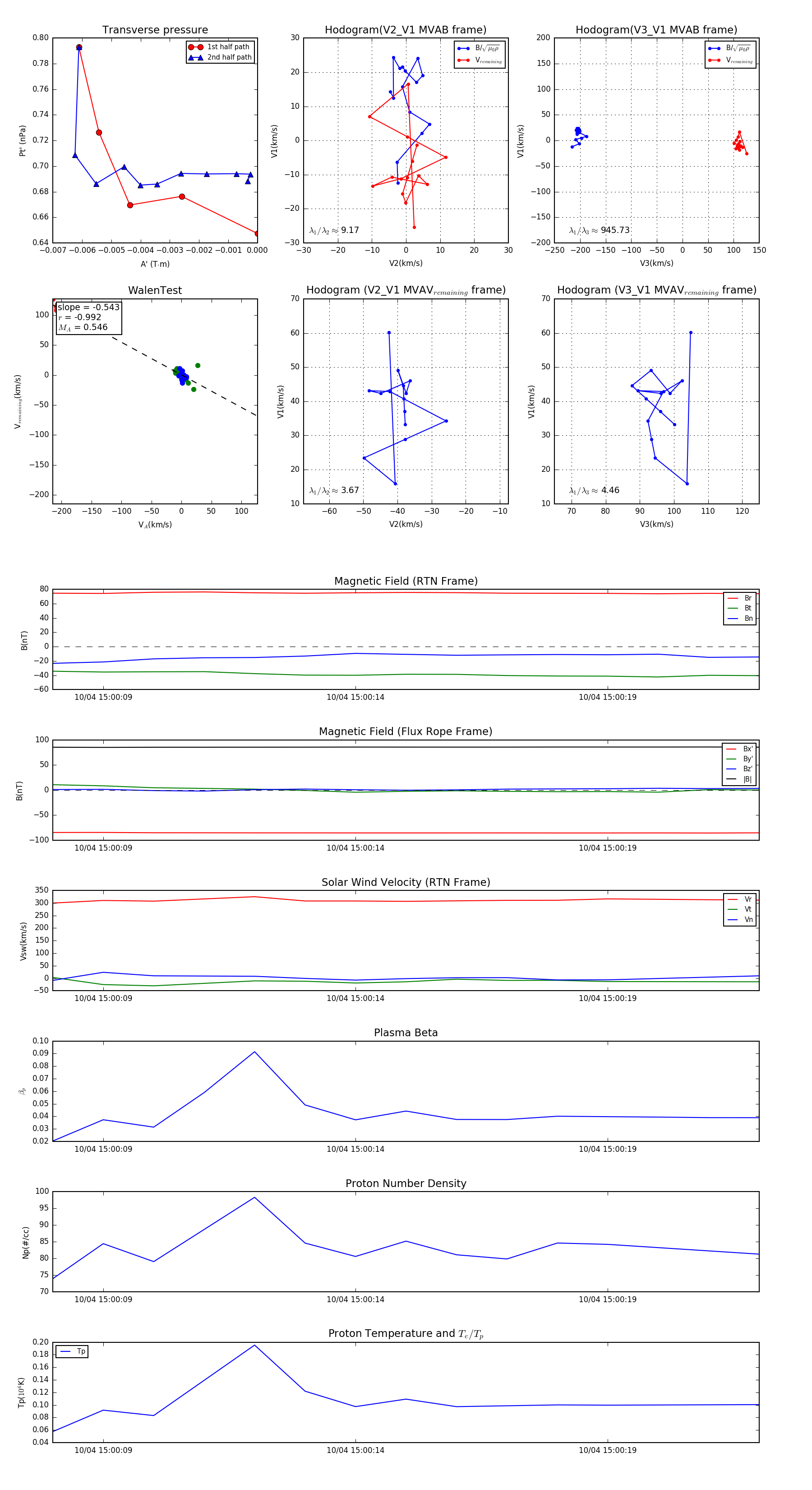
Flux Rope Event 2024-10-04 15:00:08 ~ 2024-10-04 15:00:22 (15 seconds)


plot