HOME   LIST
‹–   –›

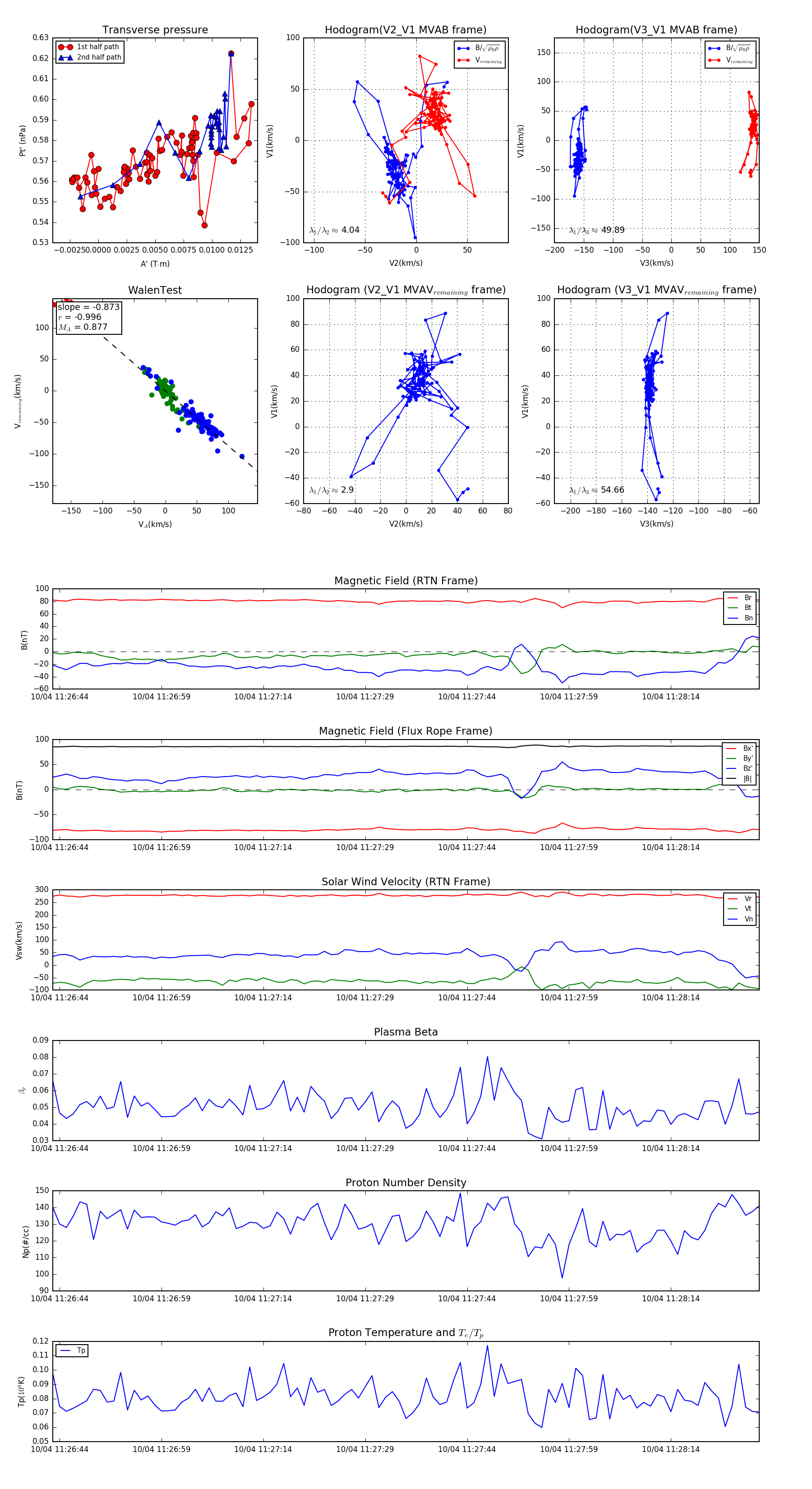
Flux Rope in 2024

Flux Rope Event 2024-10-04 11:26:43 ~ 2024-10-04 11:28:27 (105 seconds)


plot