HOME   LIST
‹–   –›

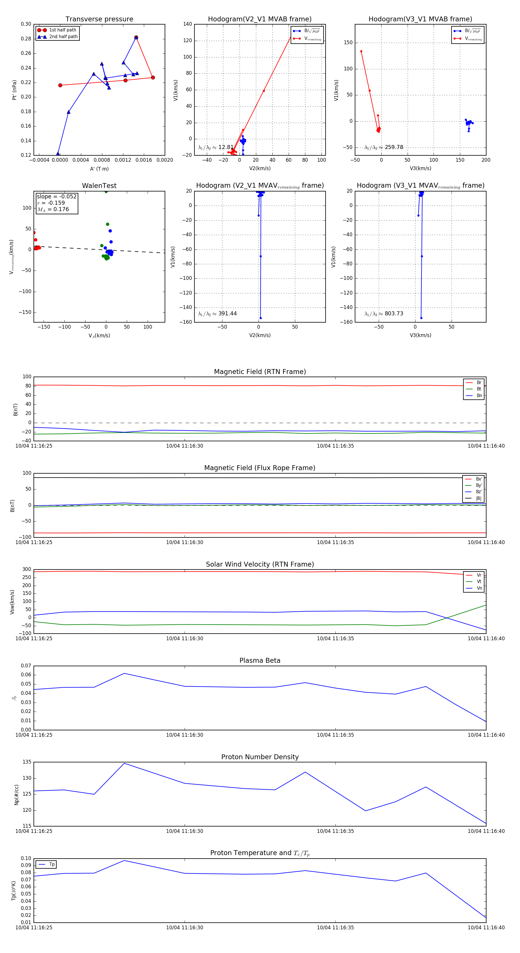
Flux Rope in 2024

Flux Rope Event 2024-10-04 11:16:25 ~ 2024-10-04 11:16:40 (16 seconds)


plot