HOME   LIST
‹–   –›

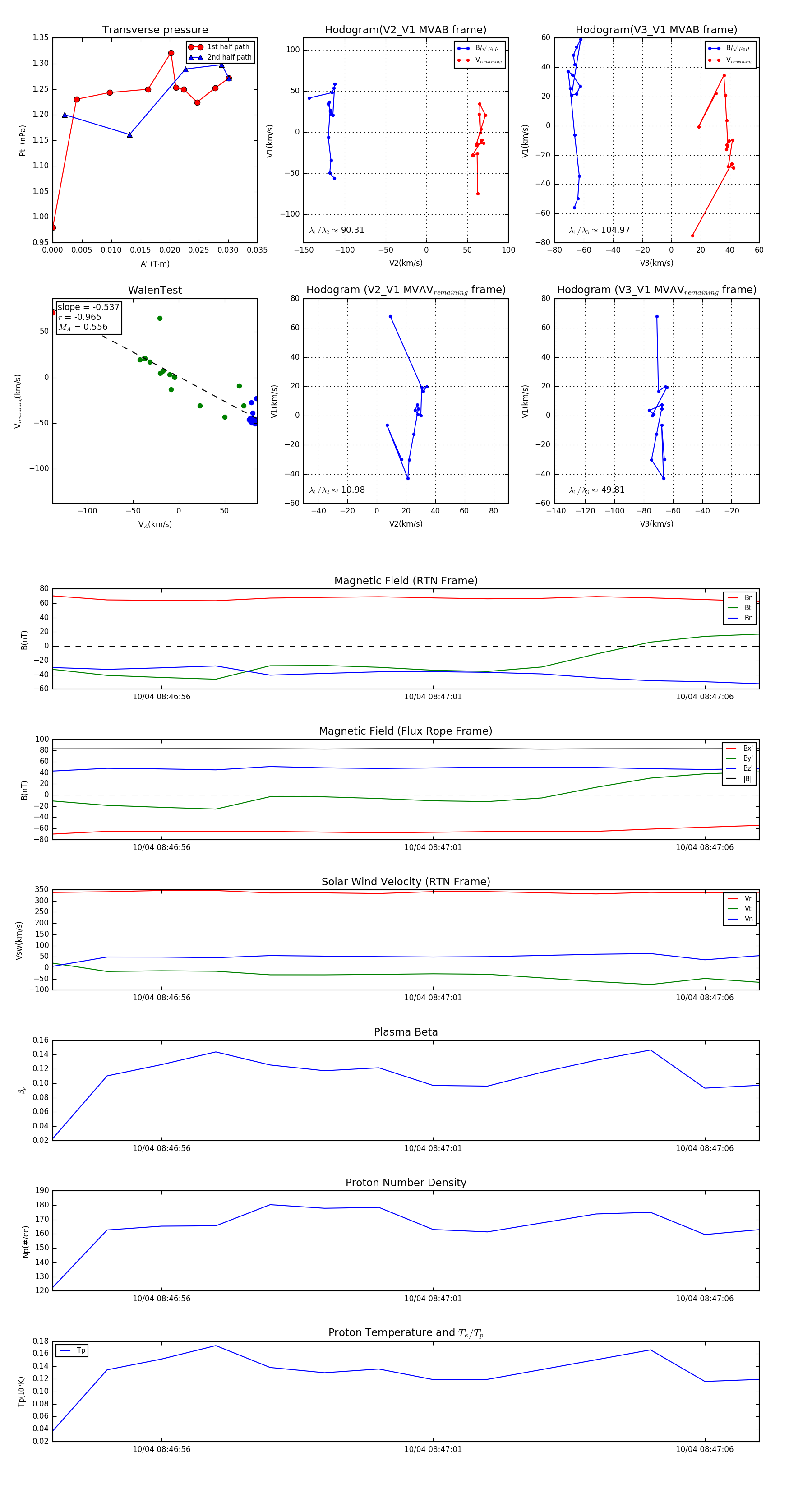
Flux Rope in 2024

Flux Rope Event 2024-10-04 08:46:54 ~ 2024-10-04 08:47:07 (14 seconds)


plot