HOME   LIST
‹–   –›

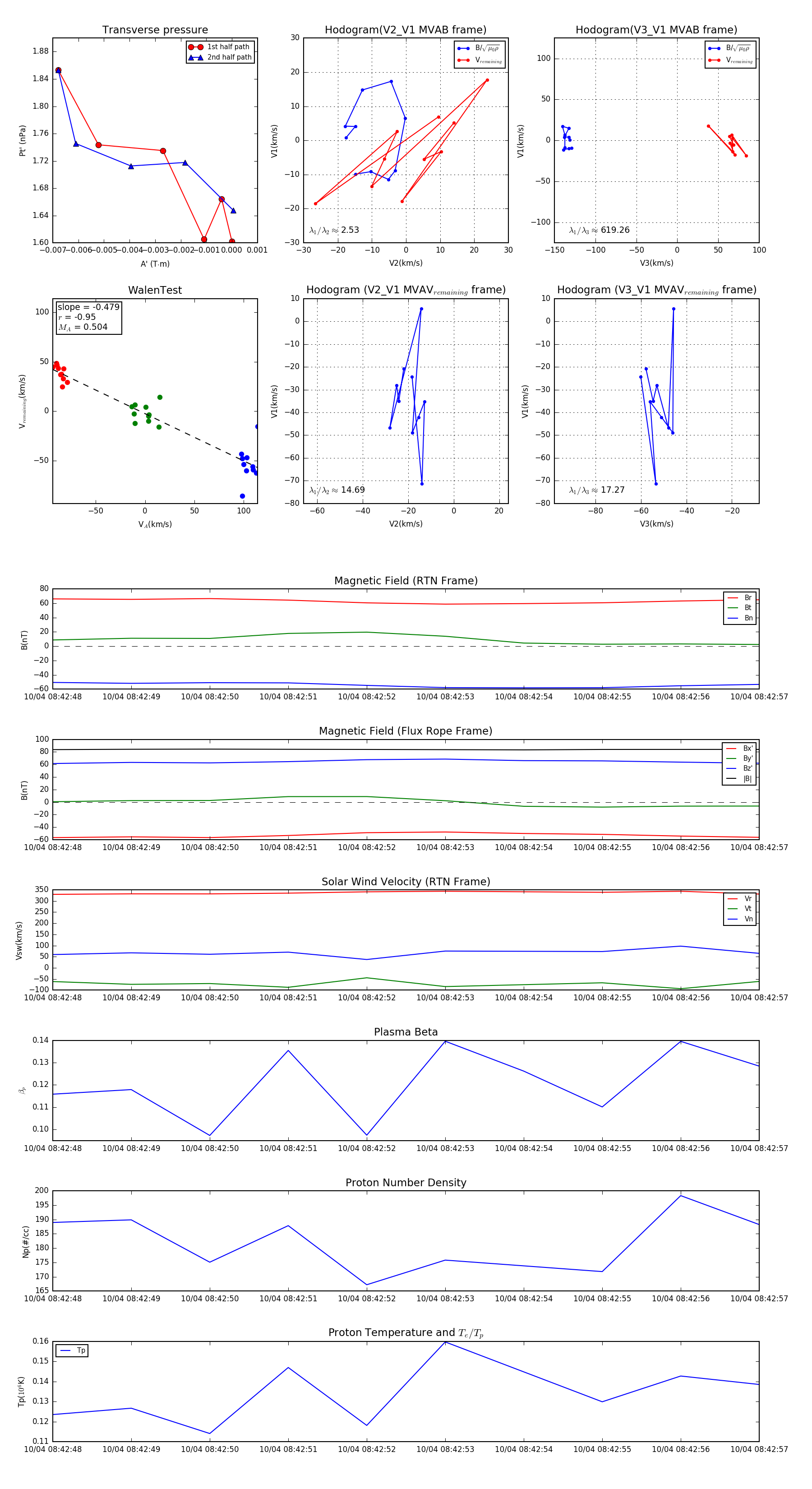
Flux Rope in 2024

Flux Rope Event 2024-10-04 08:42:48 ~ 2024-10-04 08:42:57 (10 seconds)


plot