HOME   LIST
‹–   –›

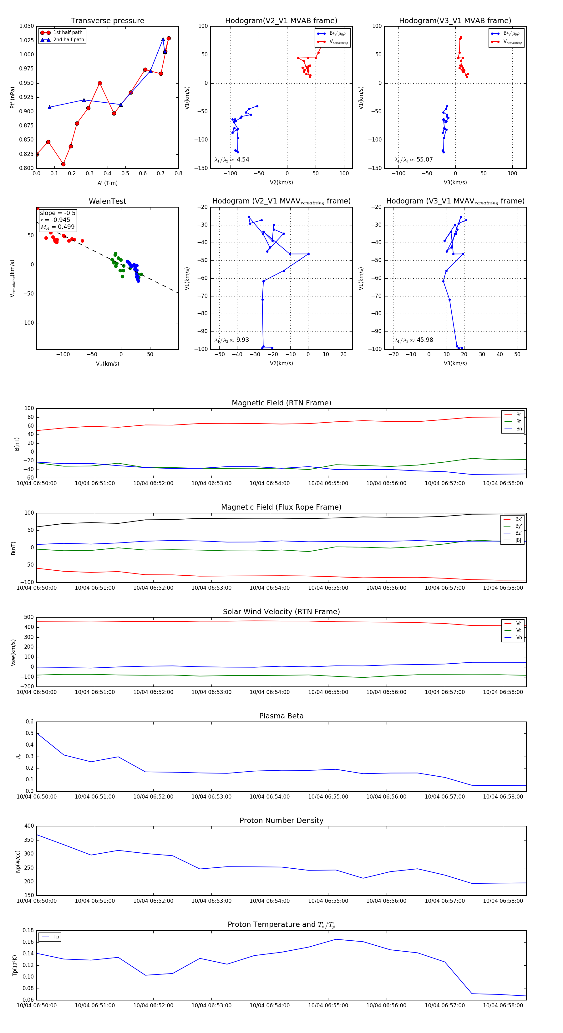
Flux Rope in 2024

Flux Rope Event 2024-10-04 06:50:00 ~ 2024-10-04 06:58:24 (505 seconds)


plot