HOME   LIST
‹–   –›

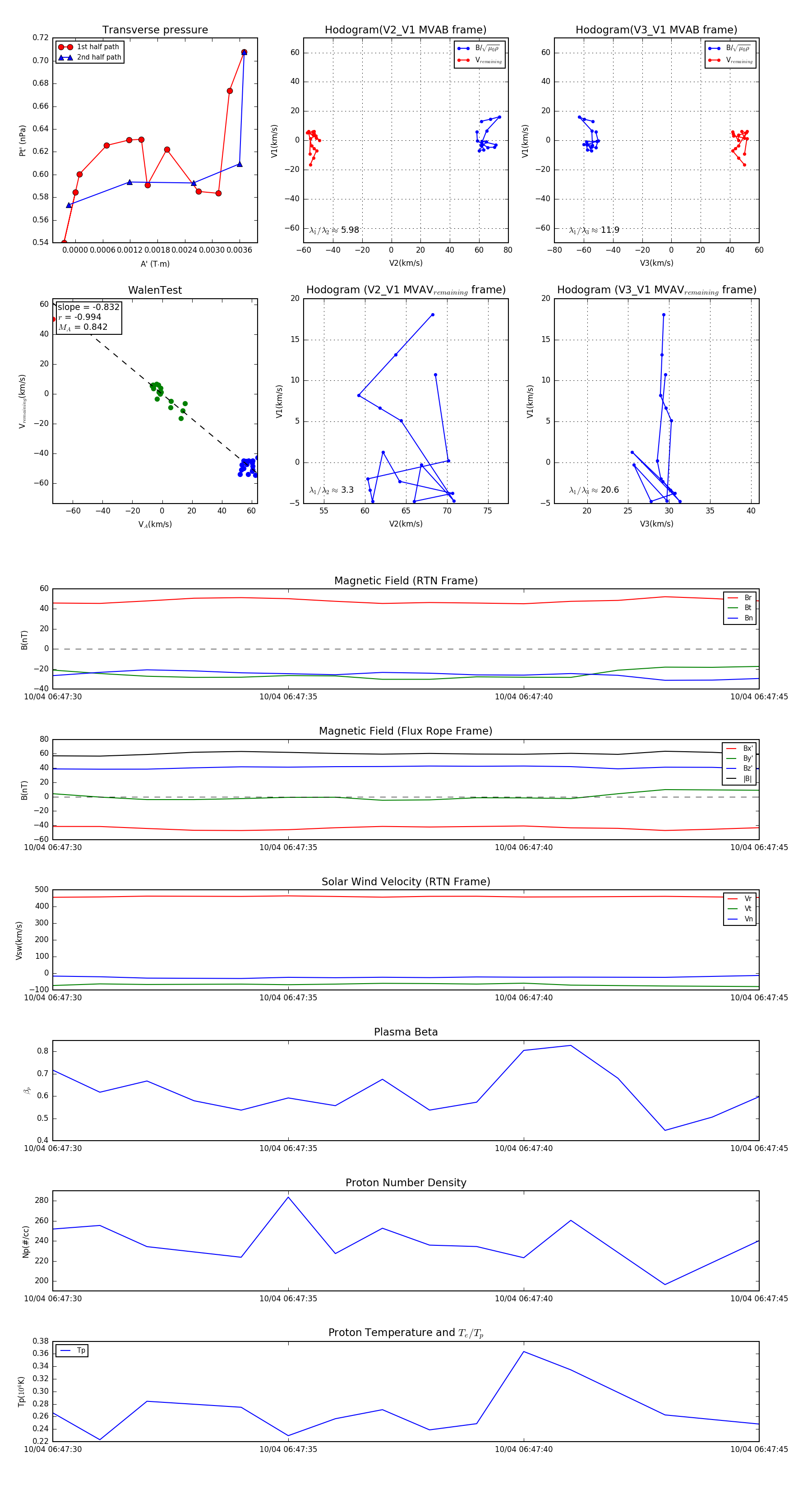
Flux Rope in 2024

Flux Rope Event 2024-10-04 06:47:30 ~ 2024-10-04 06:47:45 (16 seconds)


plot