HOME   LIST
‹–   –›

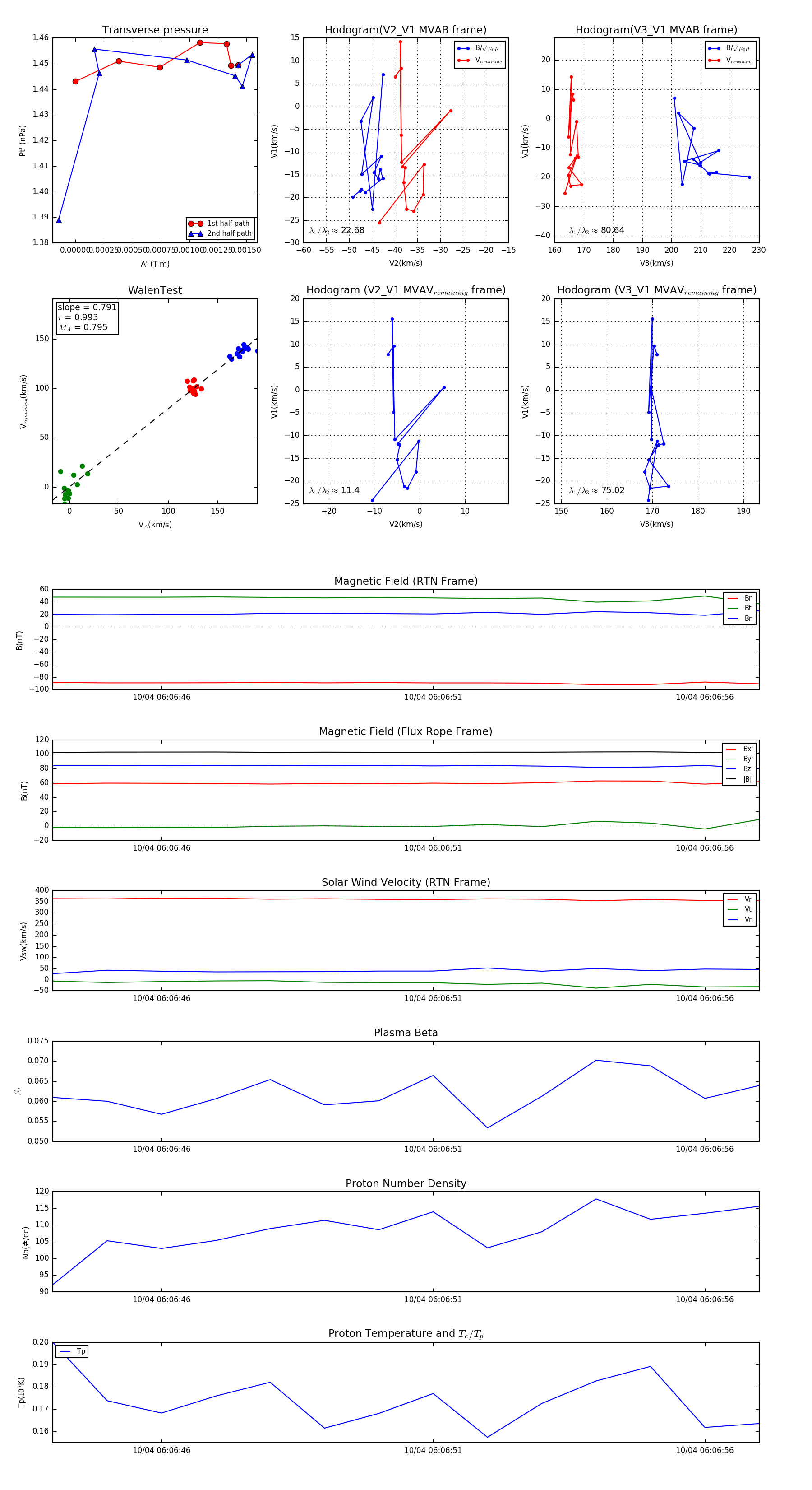
Flux Rope in 2024

Flux Rope Event 2024-10-04 06:06:44 ~ 2024-10-04 06:06:57 (14 seconds)


plot