HOME   LIST
‹–   –›

Flux Rope in 2024

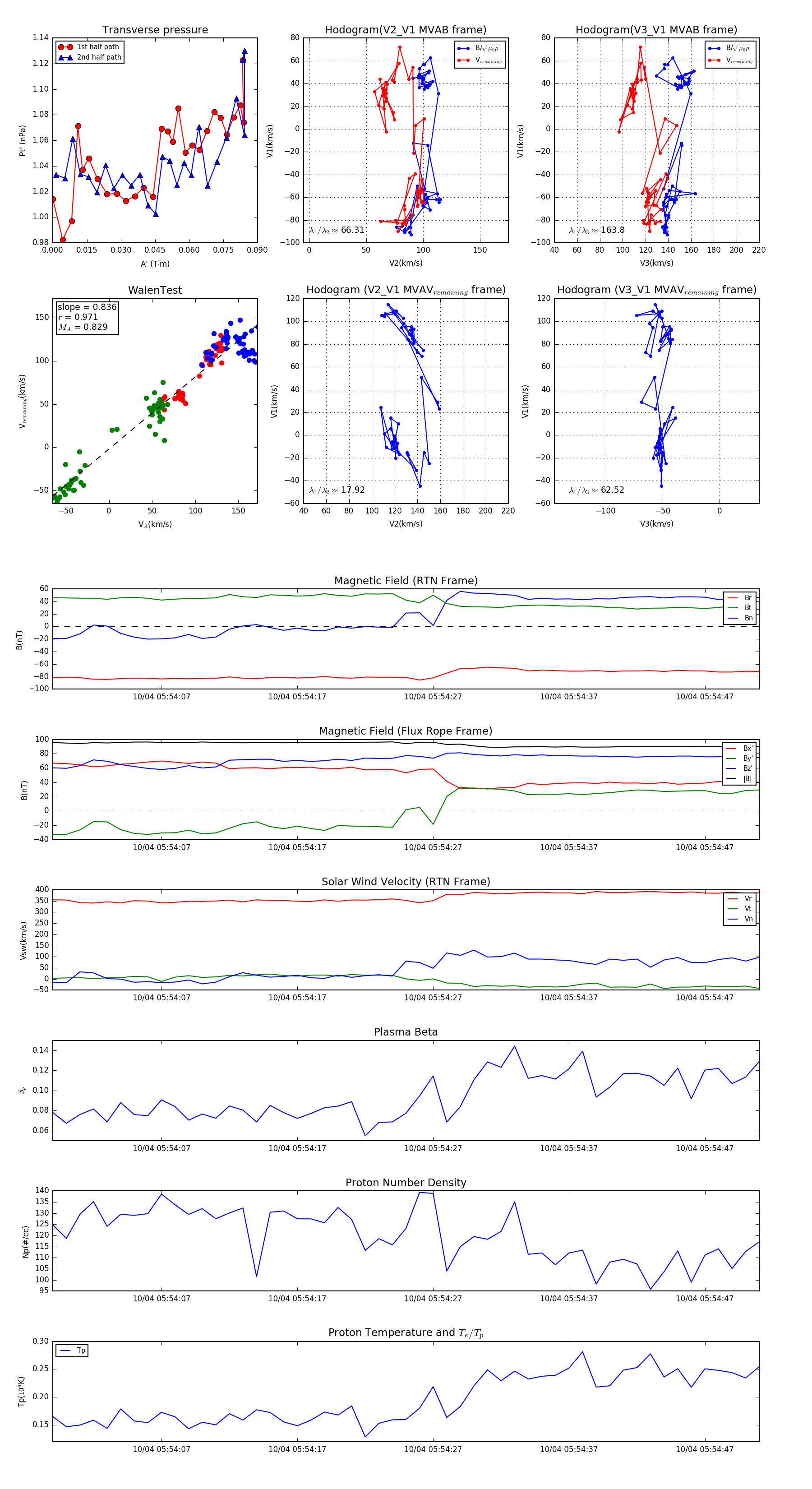
Flux Rope Event 2024-10-04 05:53:59 ~ 2024-10-04 05:54:51 (53 seconds)


plot