HOME   LIST
‹–   –›

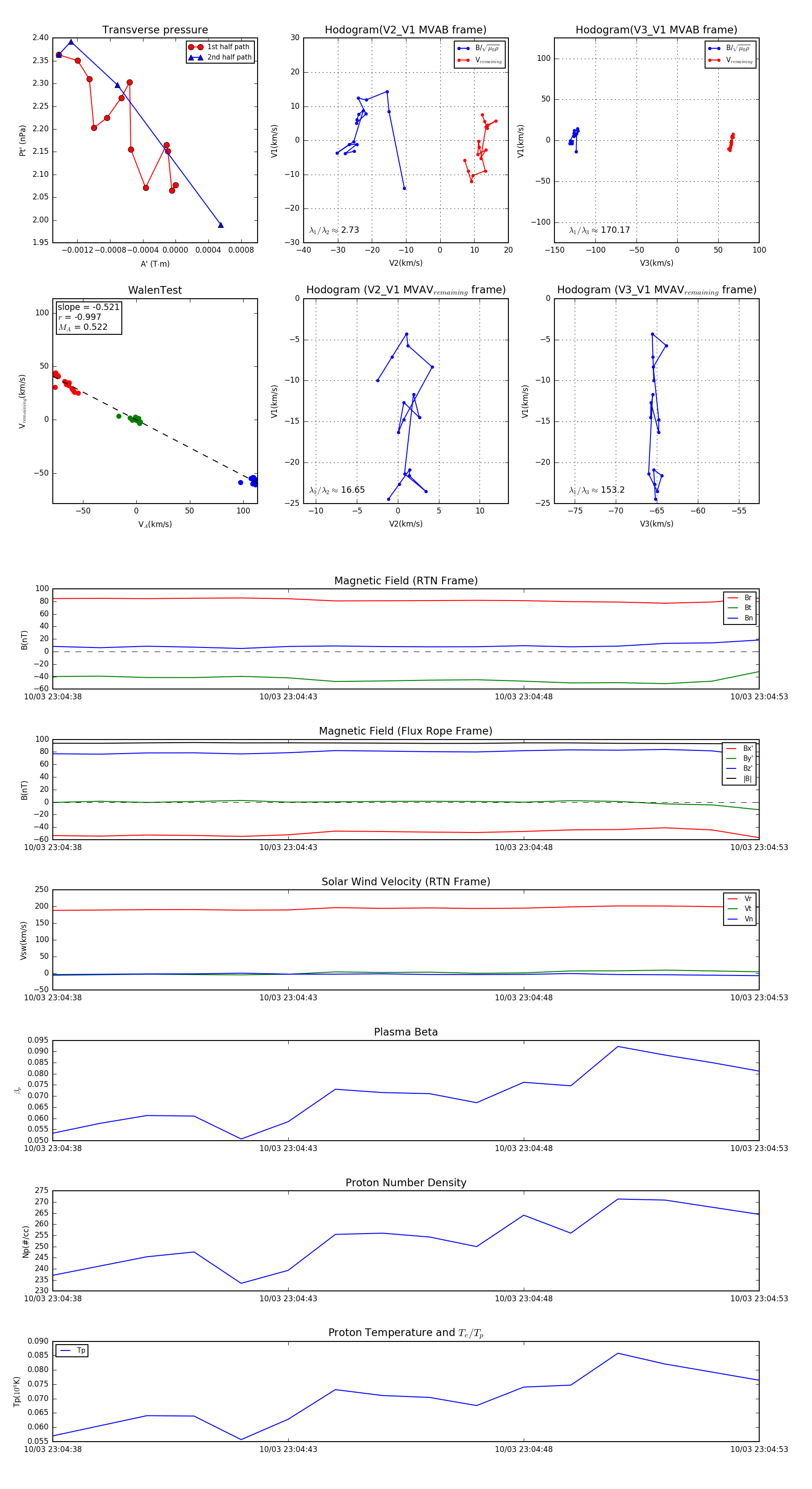
Flux Rope in 2024

Flux Rope Event 2024-10-03 23:04:38 ~ 2024-10-03 23:04:53 (16 seconds)


plot