HOME   LIST
‹–   –›

Flux Rope in 2024

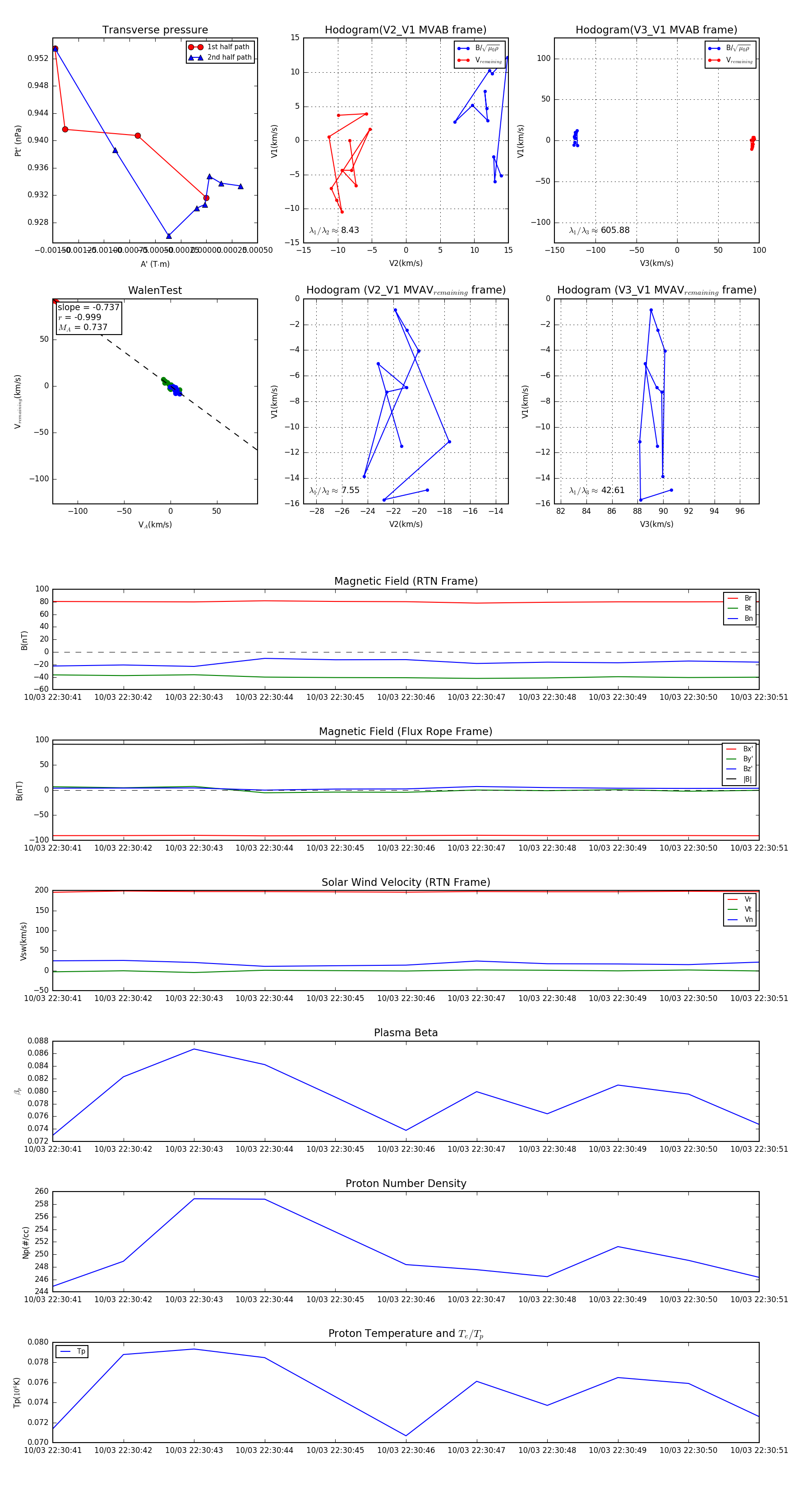
Flux Rope Event 2024-10-03 22:30:41 ~ 2024-10-03 22:30:51 (11 seconds)


plot