HOME   LIST
‹–   –›

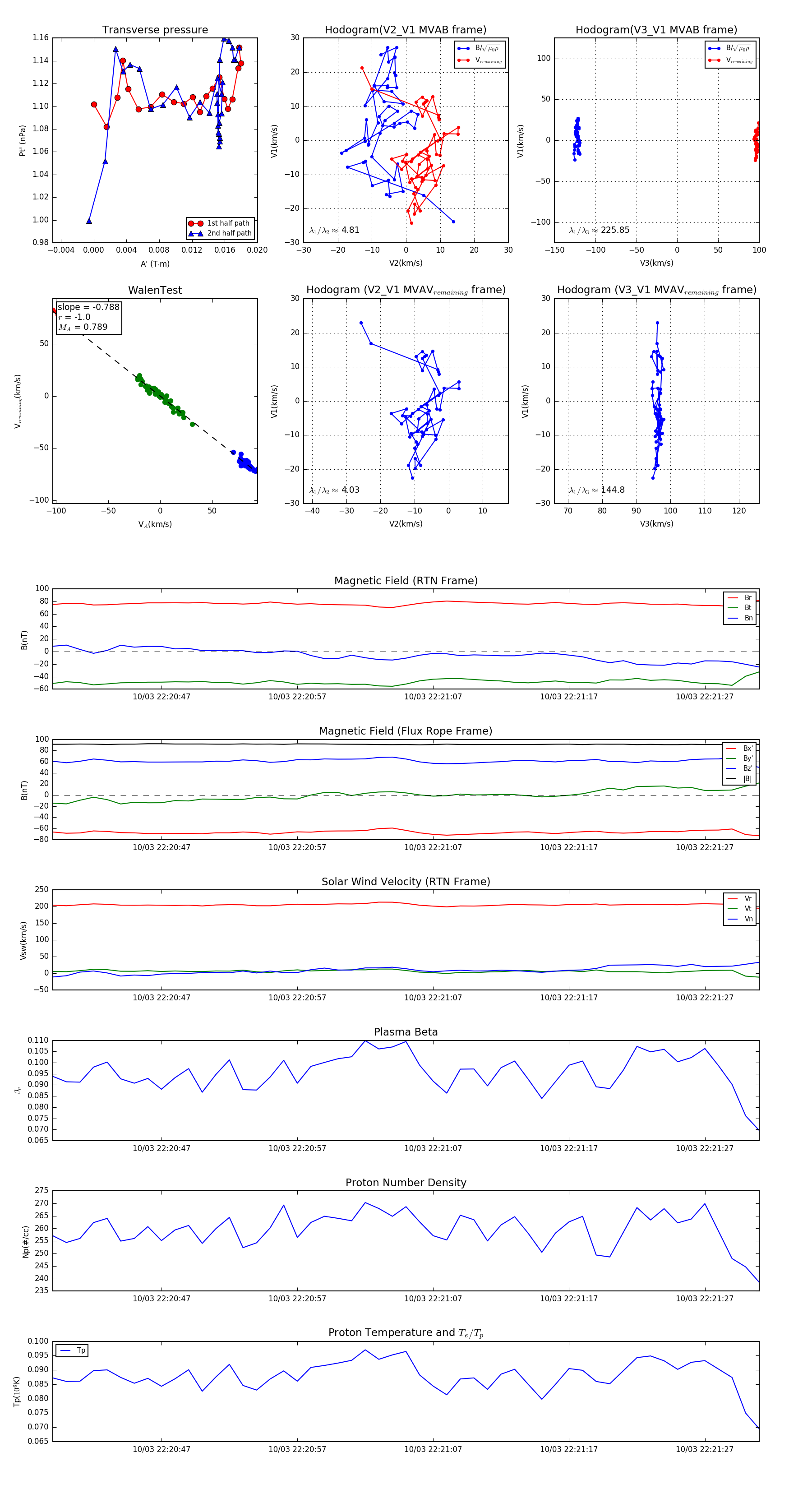
Flux Rope in 2024

Flux Rope Event 2024-10-03 22:20:39 ~ 2024-10-03 22:21:31 (53 seconds)


plot