HOME   LIST
‹–   –›

Flux Rope in 2024

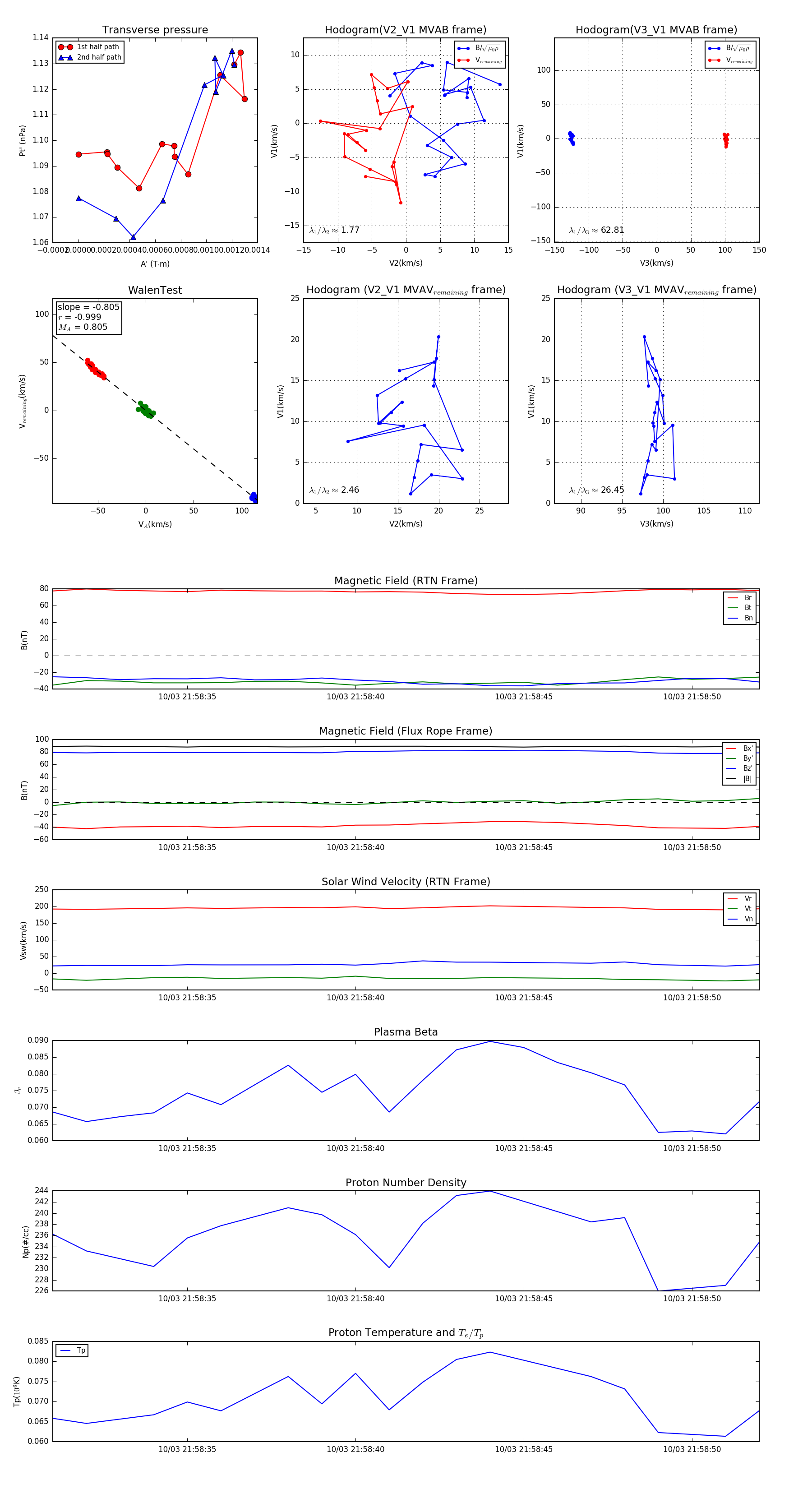
Flux Rope Event 2024-10-03 21:58:31 ~ 2024-10-03 21:58:52 (22 seconds)


plot