HOME   LIST
‹–   –›

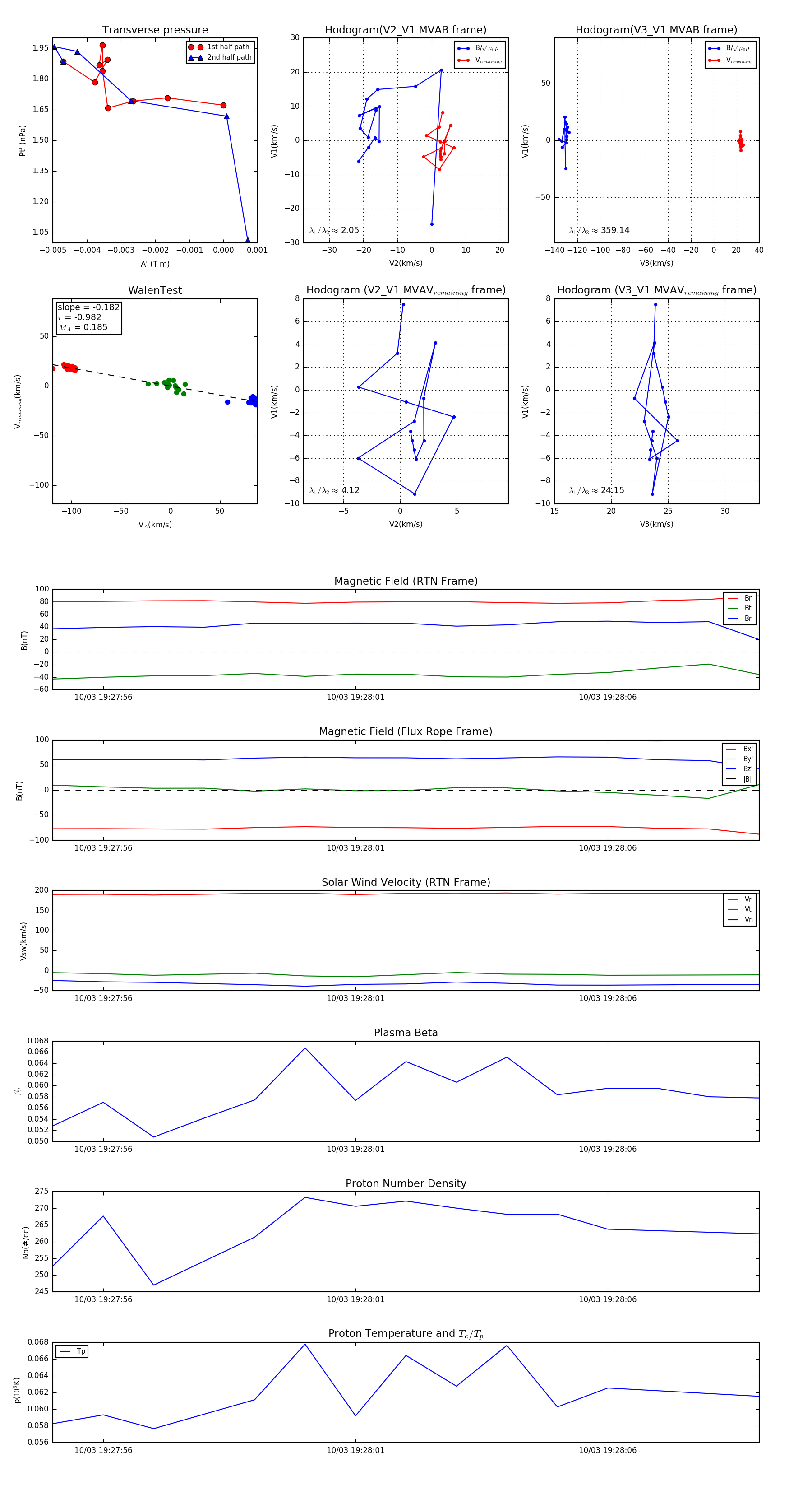
Flux Rope in 2024

Flux Rope Event 2024-10-03 19:27:55 ~ 2024-10-03 19:28:09 (15 seconds)


plot