HOME   LIST
‹–   –›

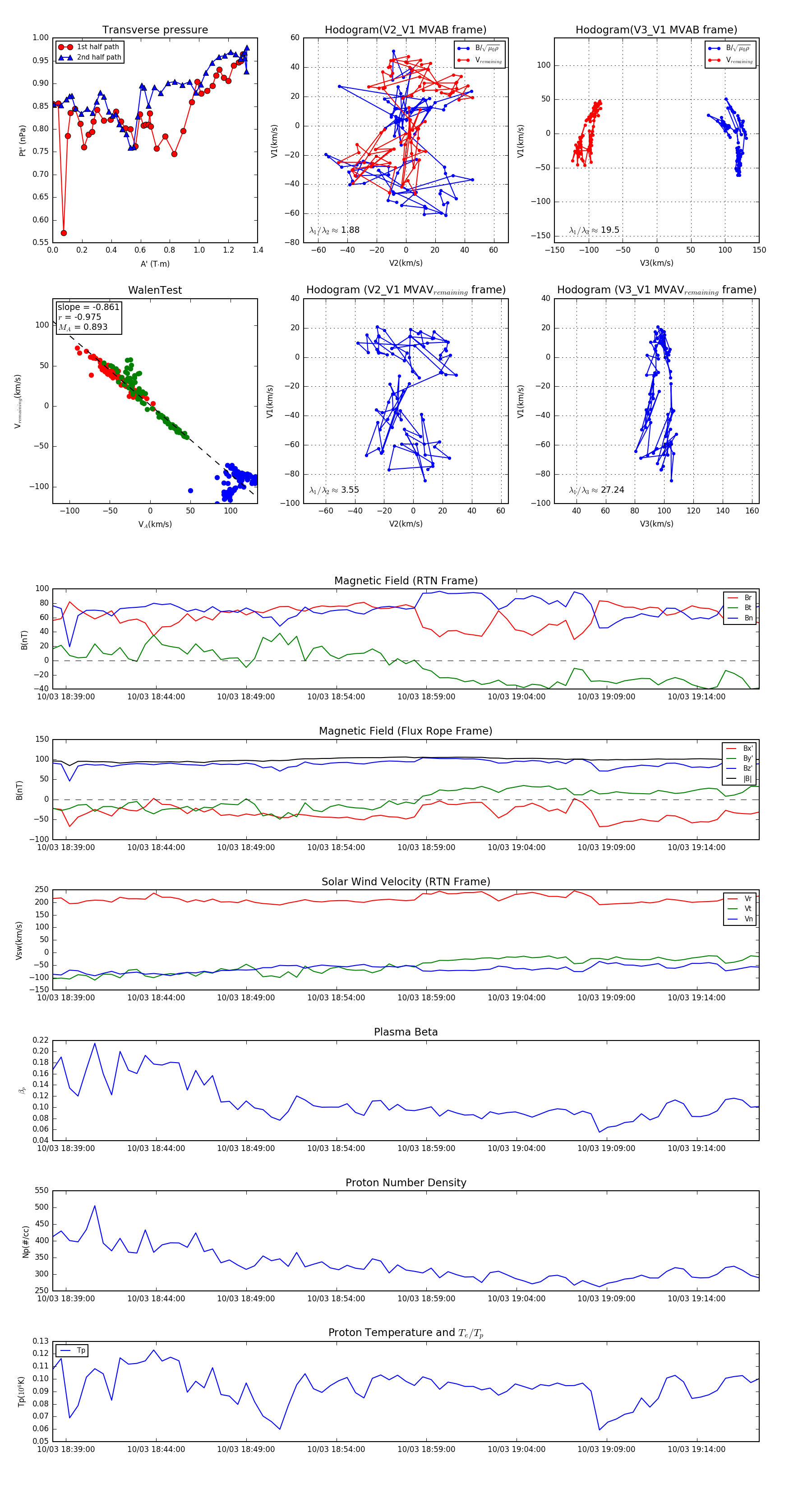
Flux Rope in 2024

Flux Rope Event 2024-10-03 18:38:16 ~ 2024-10-03 19:17:28 (2353 seconds)


plot