HOME   LIST
‹–   –›

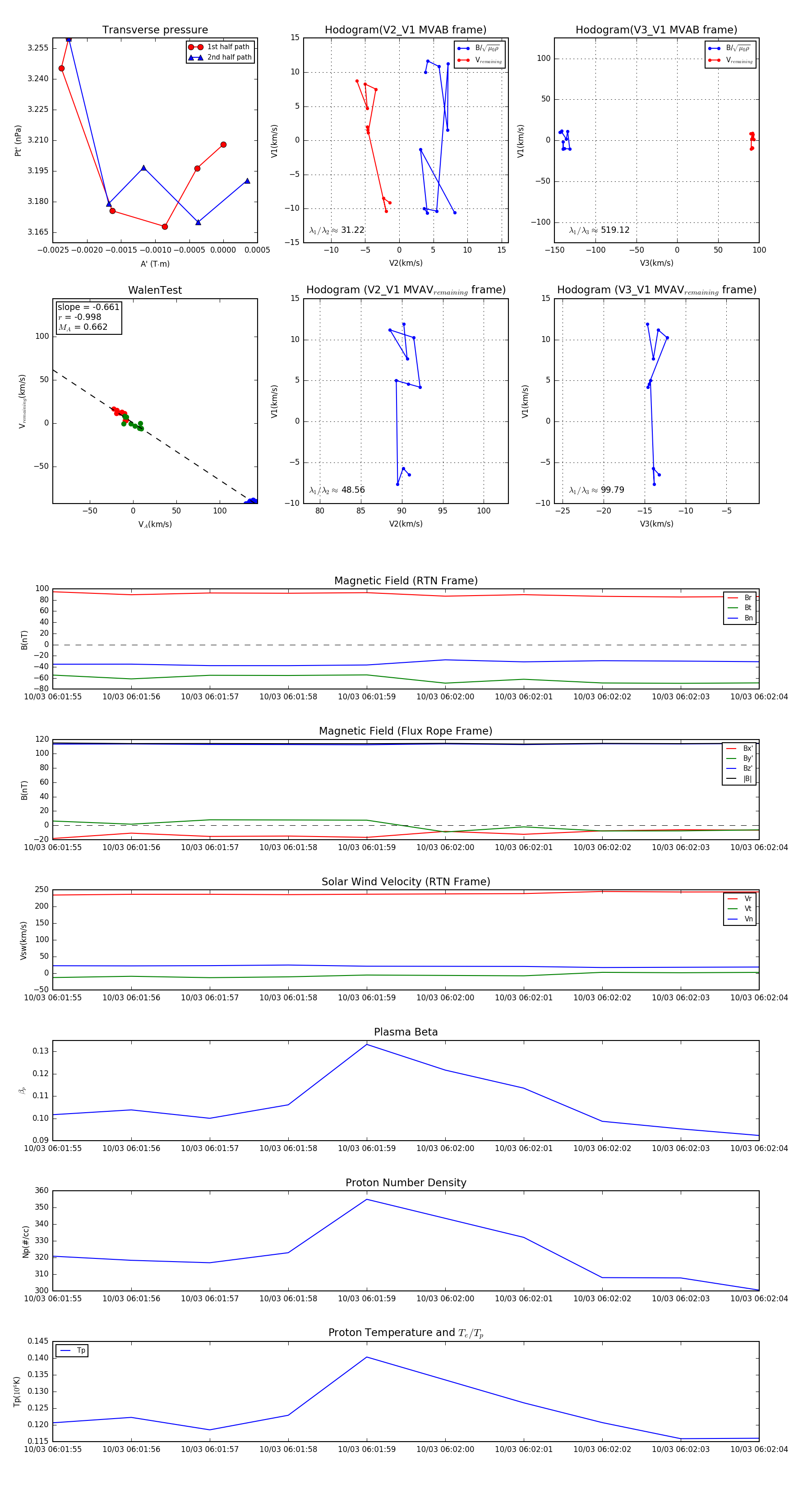
Flux Rope in 2024

Flux Rope Event 2024-10-03 06:01:55 ~ 2024-10-03 06:02:04 (10 seconds)


plot