HOME   LIST
‹–   –›

Flux Rope in 2024

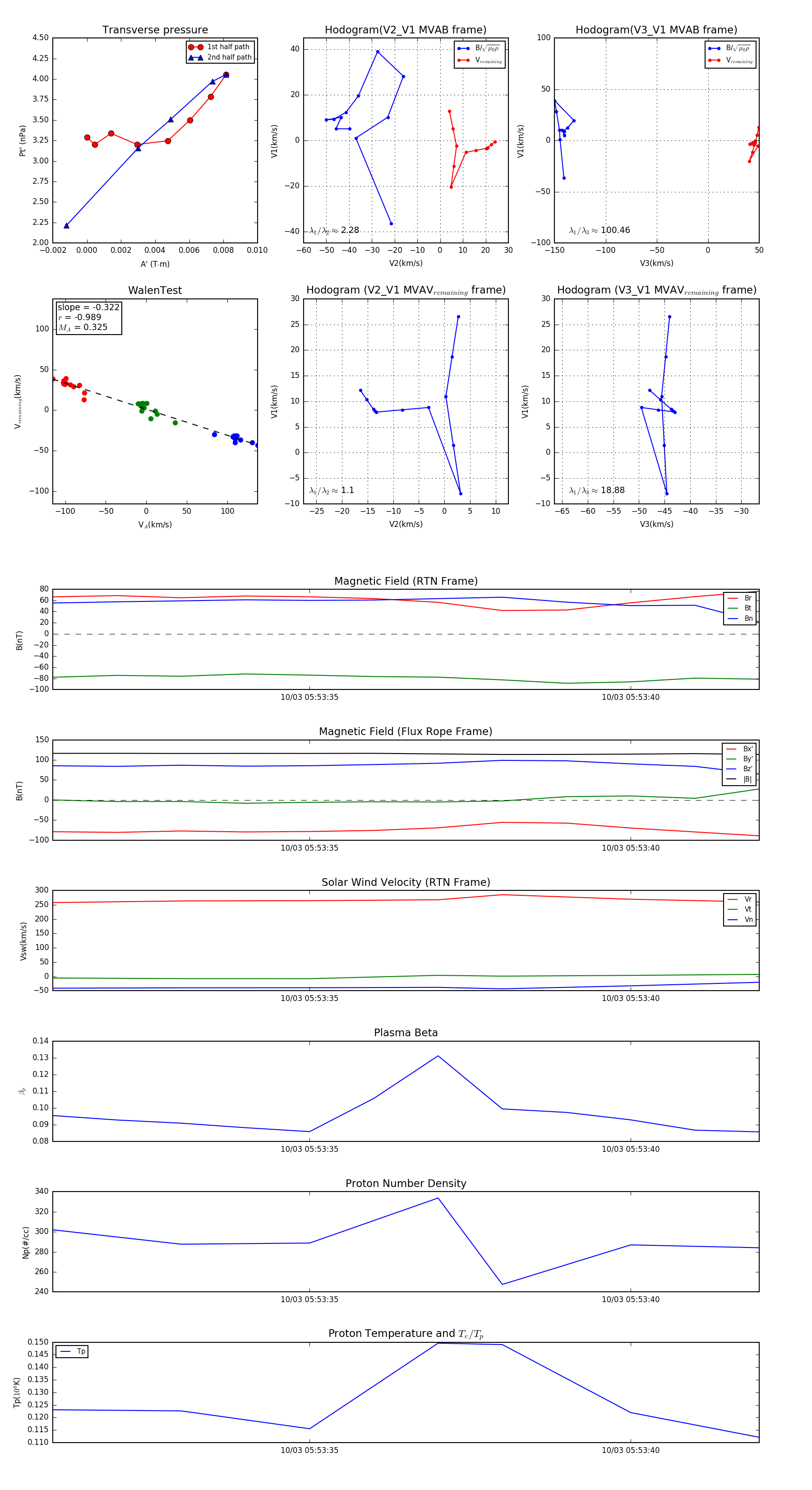
Flux Rope Event 2024-10-03 05:53:31 ~ 2024-10-03 05:53:42 (12 seconds)


plot