HOME   LIST
‹–   –›

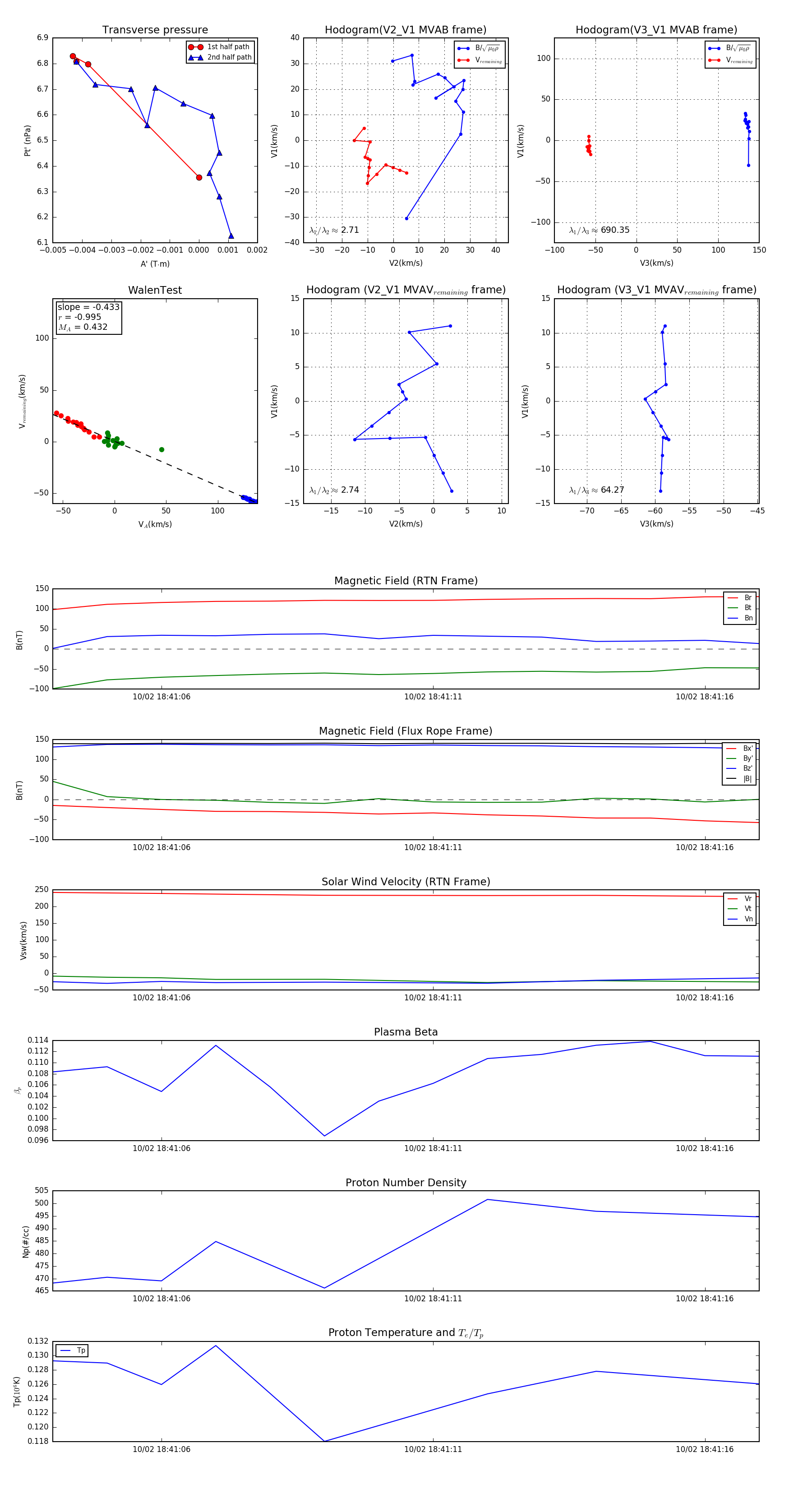
Flux Rope in 2024

Flux Rope Event 2024-10-02 18:41:04 ~ 2024-10-02 18:41:17 (14 seconds)


plot