HOME   LIST
‹–   –›

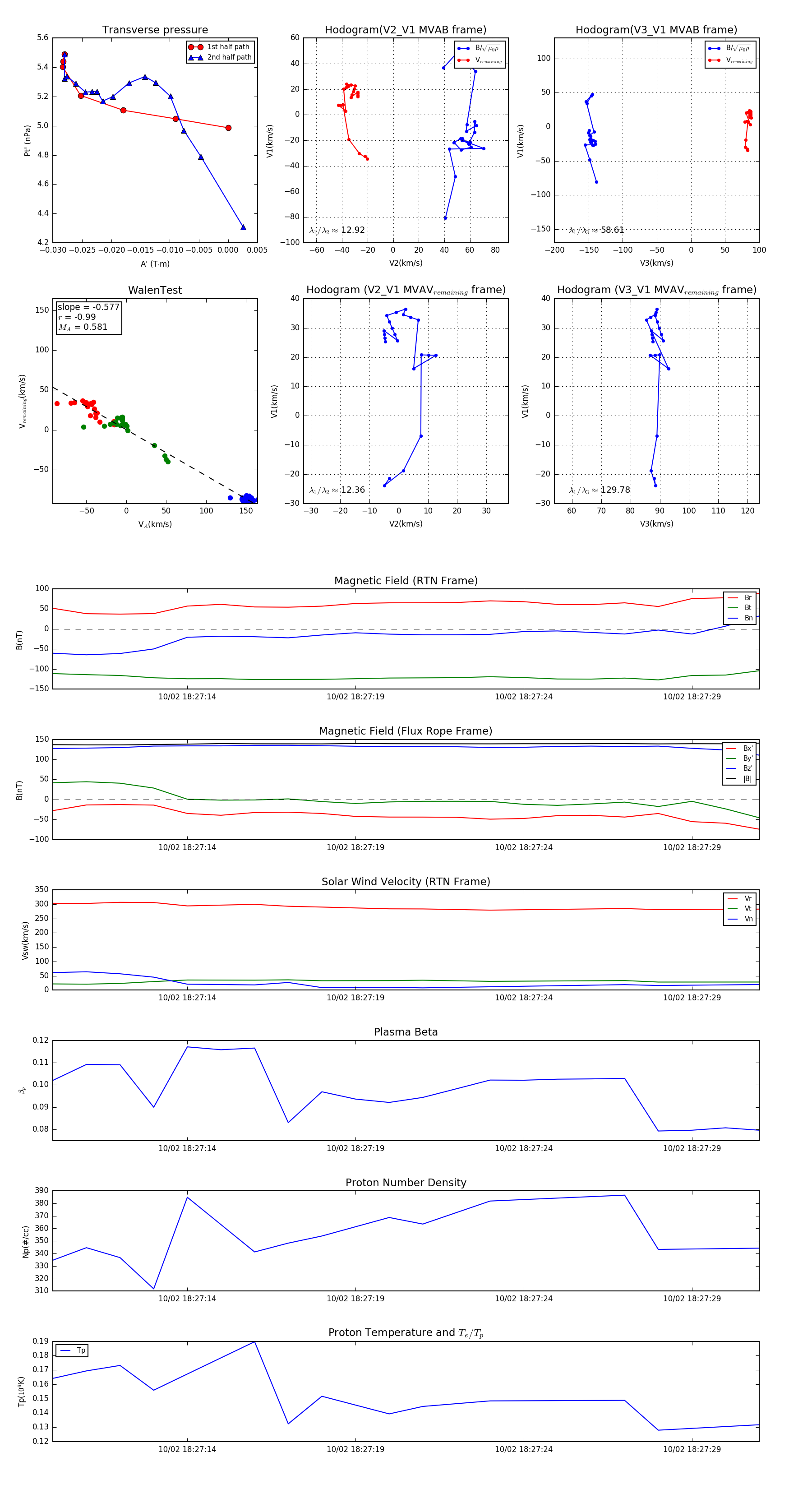
Flux Rope in 2024

Flux Rope Event 2024-10-02 18:27:10 ~ 2024-10-02 18:27:31 (22 seconds)


plot