HOME   LIST
‹–   –›

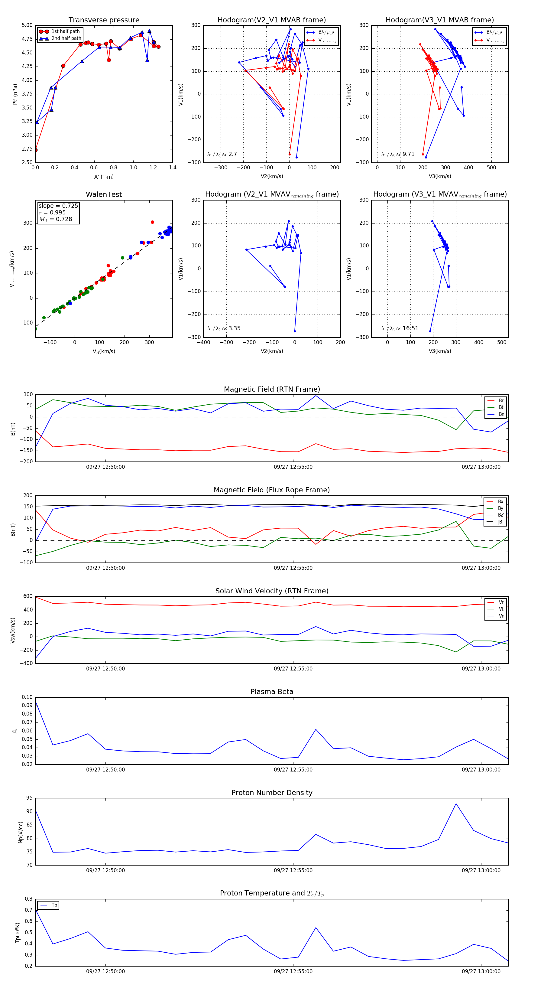
Flux Rope in 2024

Flux Rope Event 2024-09-27 12:48:08 ~ 2024-09-27 13:00:44 (757 seconds)


plot