HOME   LIST
‹–   –›

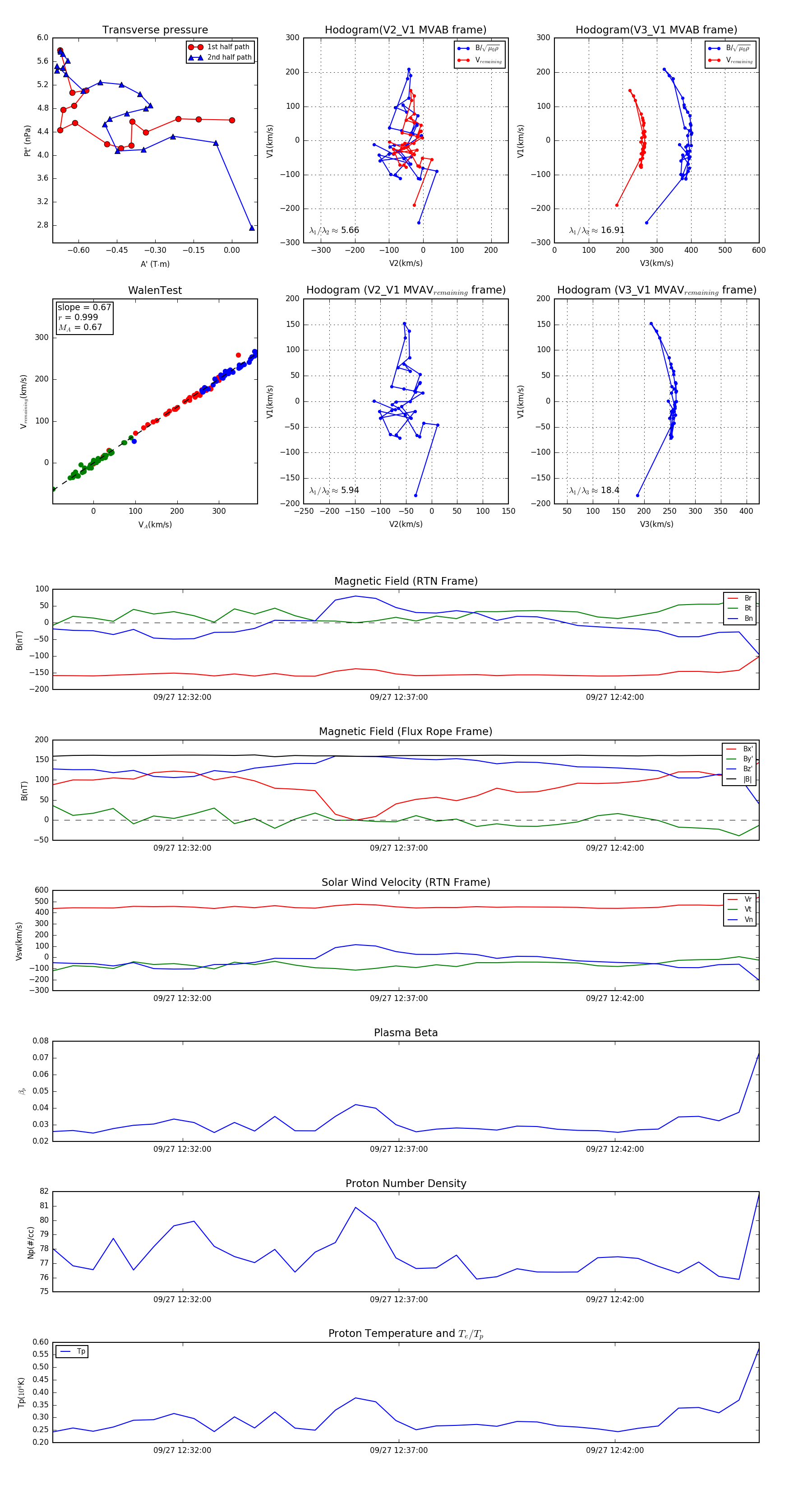
Flux Rope in 2024

Flux Rope Event 2024-09-27 12:29:00 ~ 2024-09-27 12:45:20 (981 seconds)


plot