HOME   LIST
‹–   –›

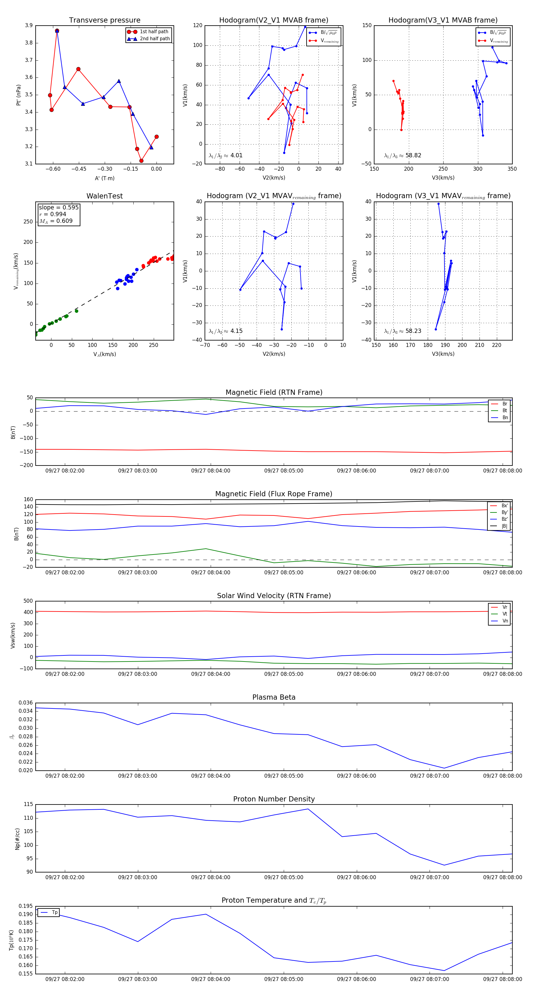
Flux Rope in 2024

Flux Rope Event 2024-09-27 08:01:36 ~ 2024-09-27 08:08:08 (393 seconds)


plot