HOME   LIST
‹–   –›

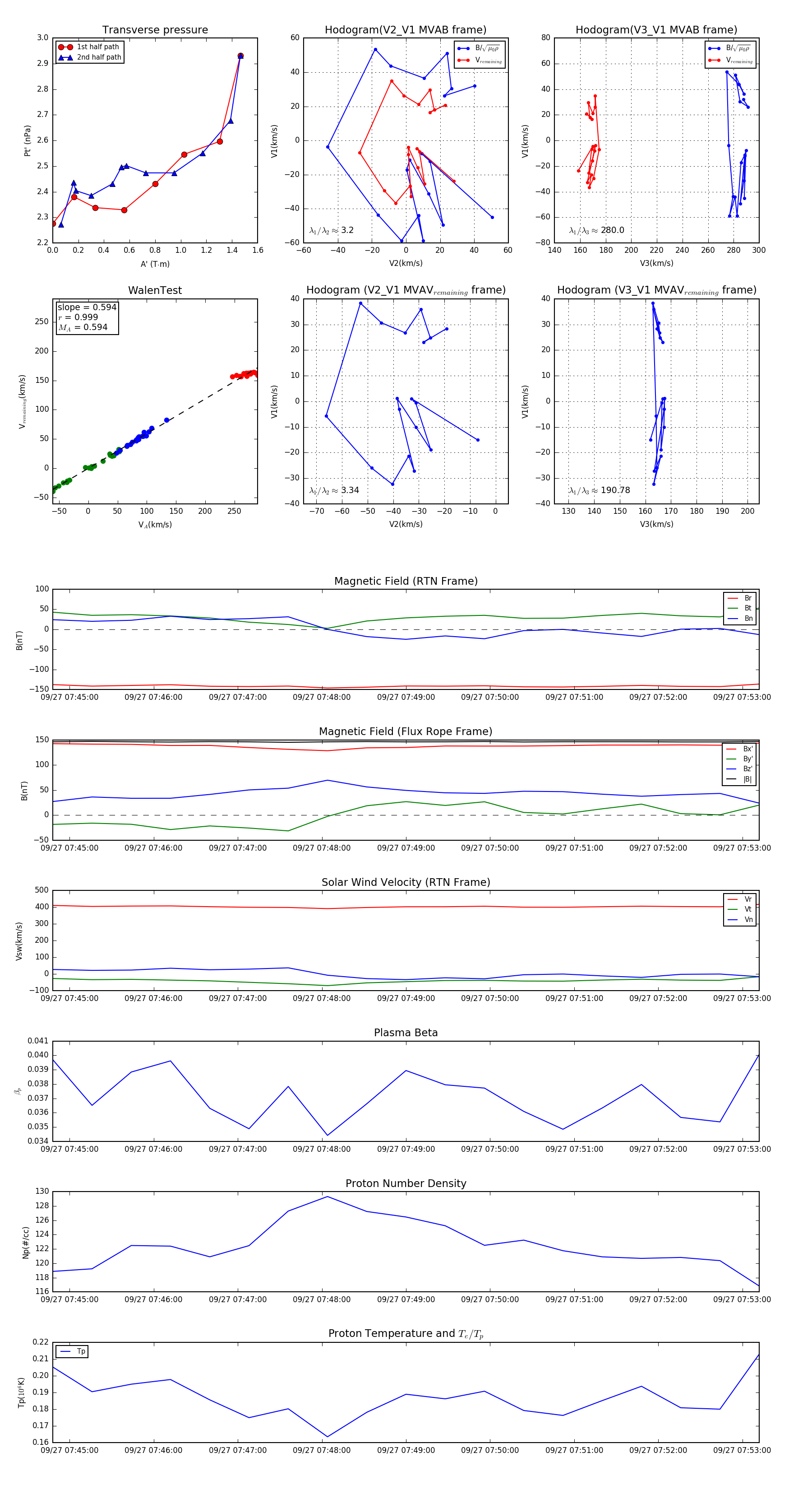
Flux Rope in 2024

Flux Rope Event 2024-09-27 07:44:48 ~ 2024-09-27 07:53:12 (505 seconds)


plot