HOME   LIST
‹–   –›

Flux Rope in 2024

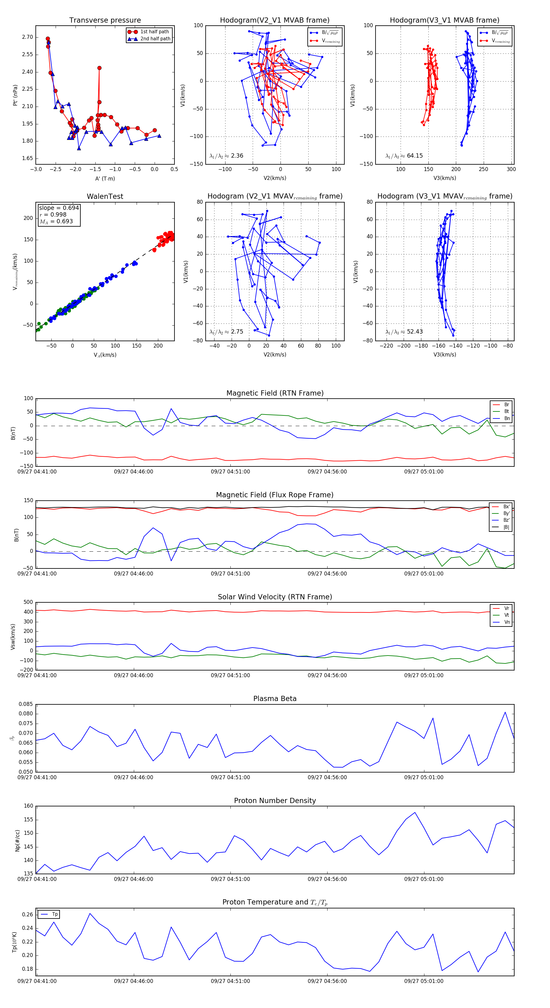
Flux Rope Event 2024-09-27 04:40:56 ~ 2024-09-27 05:05:40 (1485 seconds)


plot