HOME   LIST
‹–   –›

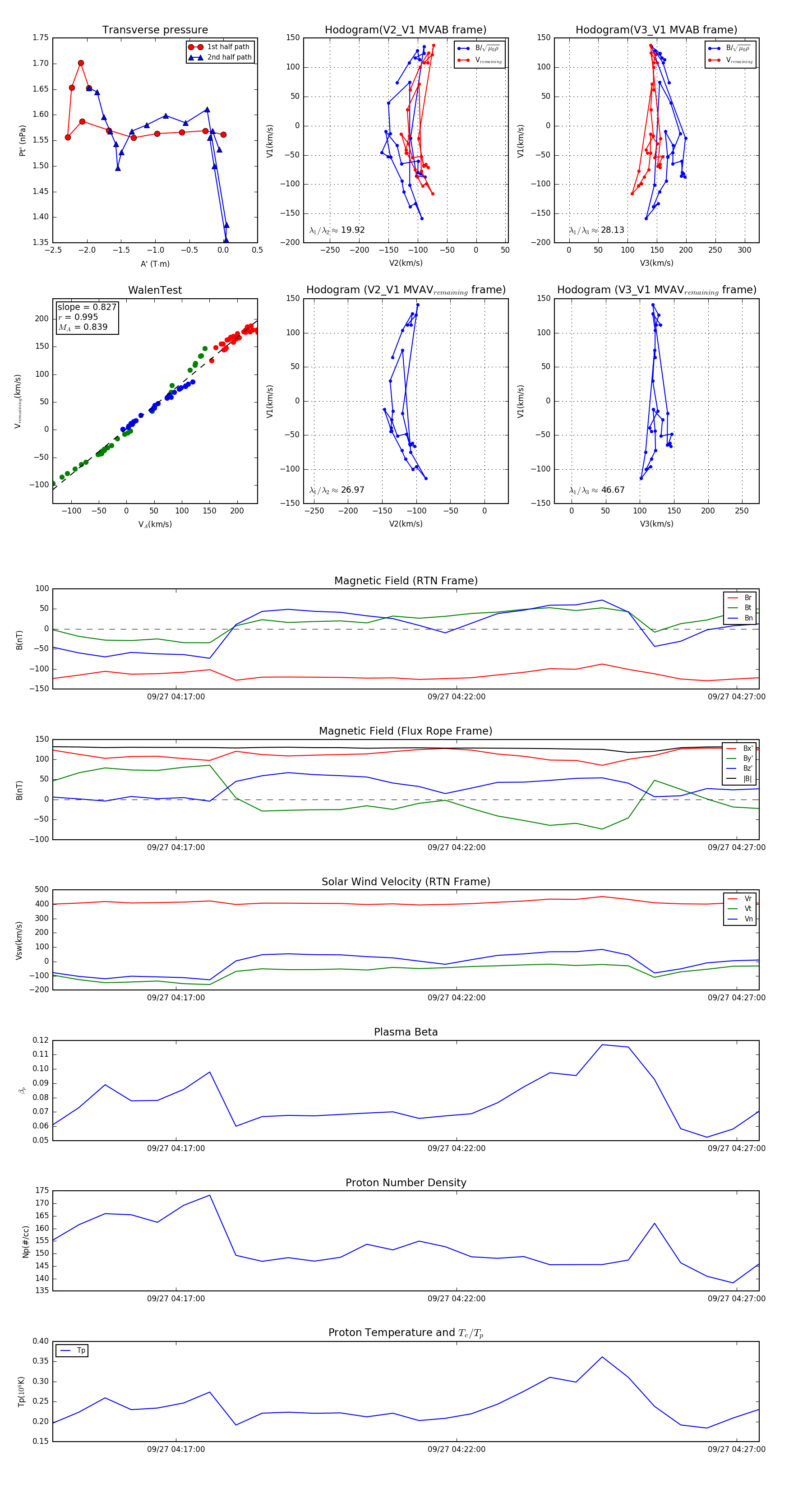
Flux Rope in 2024

Flux Rope Event 2024-09-27 04:14:48 ~ 2024-09-27 04:27:24 (757 seconds)


plot