HOME   LIST
‹–   –›

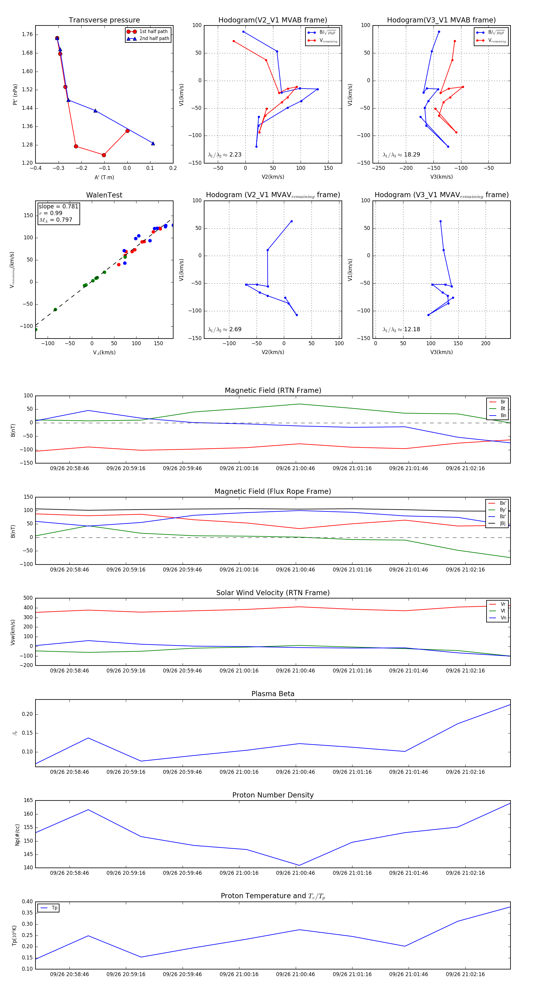
Flux Rope in 2024

Flux Rope Event 2024-09-26 20:58:28 ~ 2024-09-26 21:02:40 (253 seconds)


plot