HOME   LIST
‹–   –›

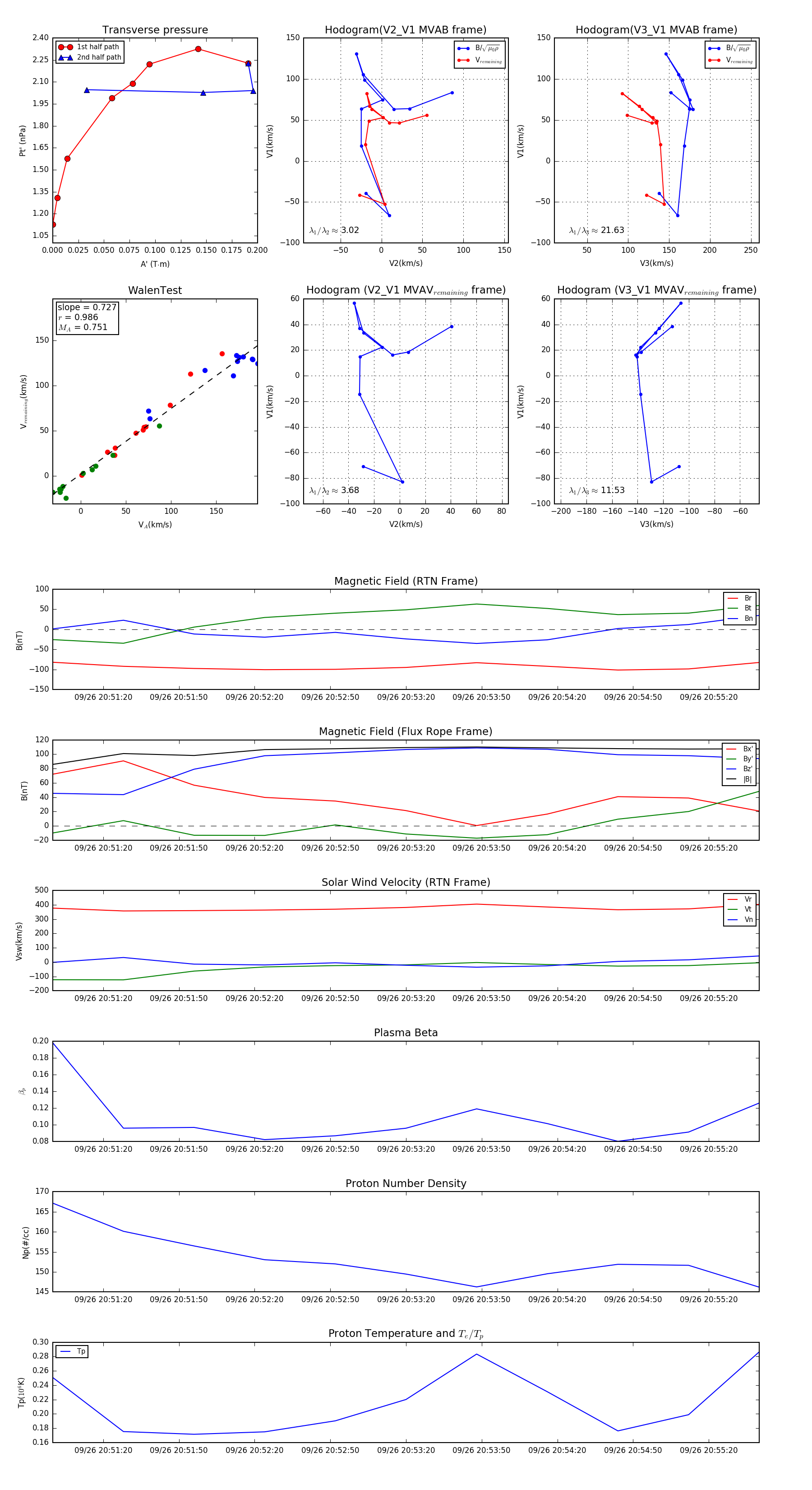
Flux Rope in 2024

Flux Rope Event 2024-09-26 20:51:00 ~ 2024-09-26 20:55:40 (281 seconds)


plot