HOME   LIST
‹–   –›

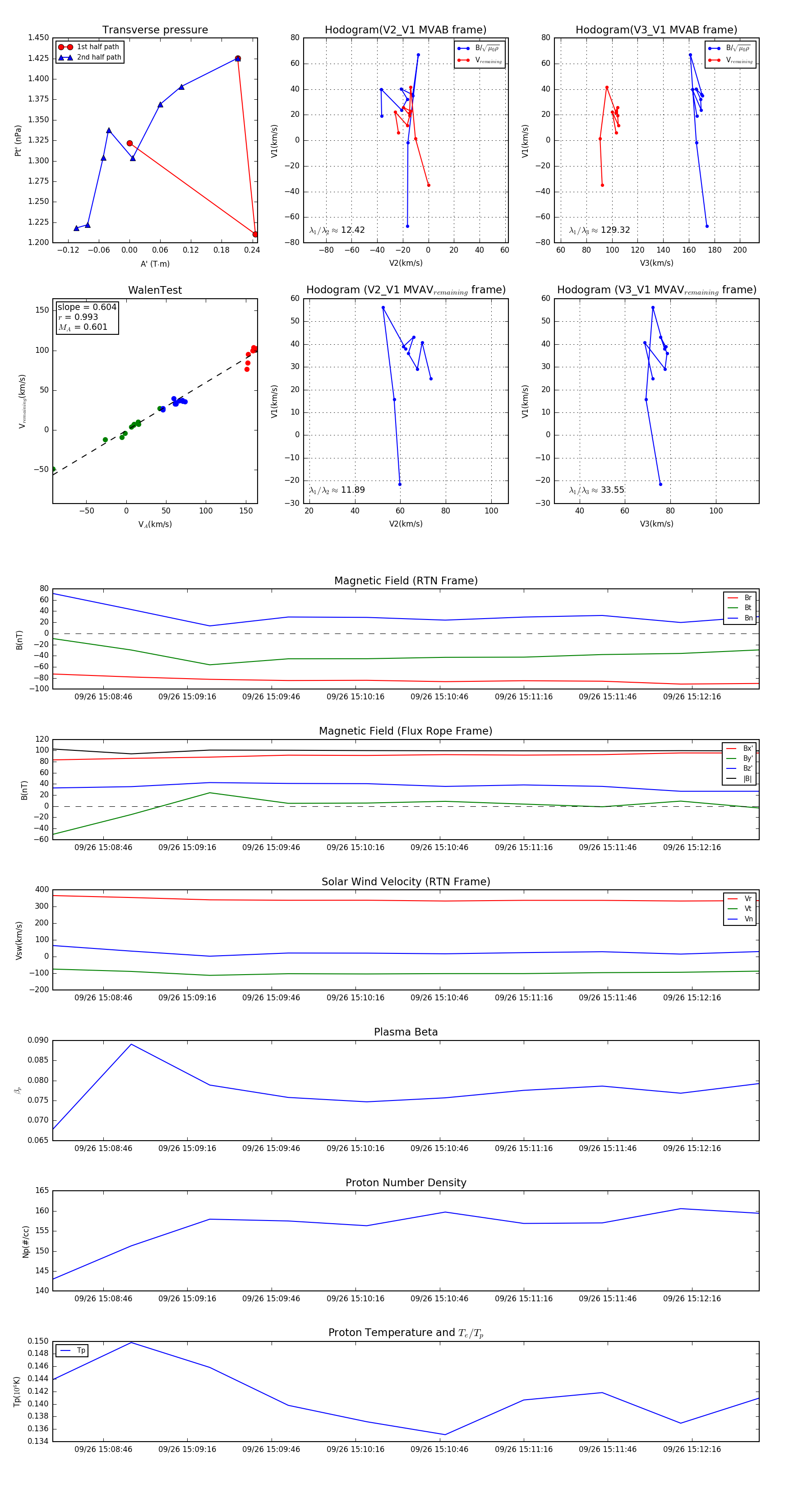
Flux Rope in 2024

Flux Rope Event 2024-09-26 15:08:28 ~ 2024-09-26 15:12:40 (253 seconds)


plot