HOME   LIST
‹–   –›

Flux Rope in 2024

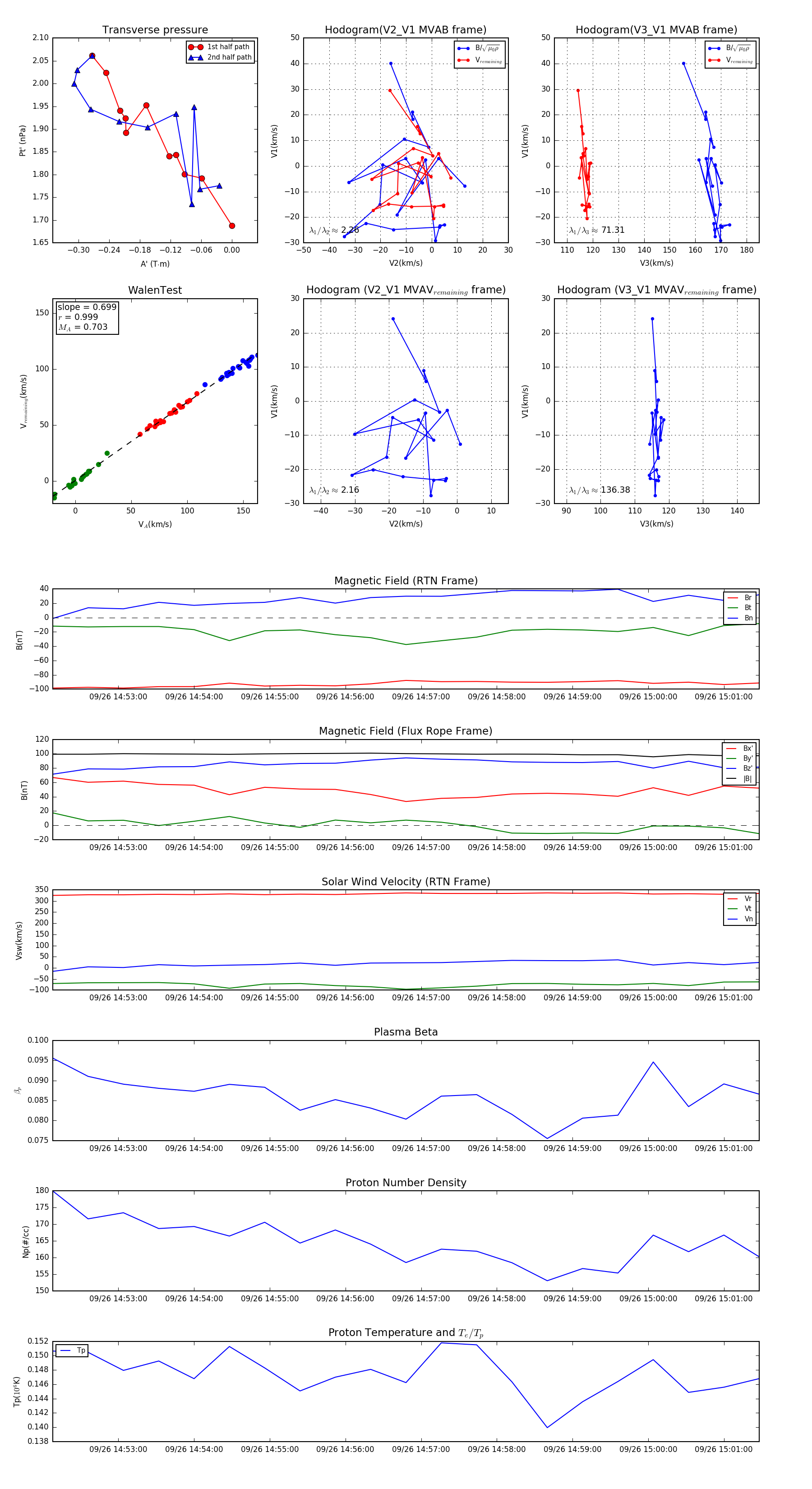
Flux Rope Event 2024-09-26 14:52:08 ~ 2024-09-26 15:01:28 (561 seconds)


plot