HOME   LIST
‹–   –›

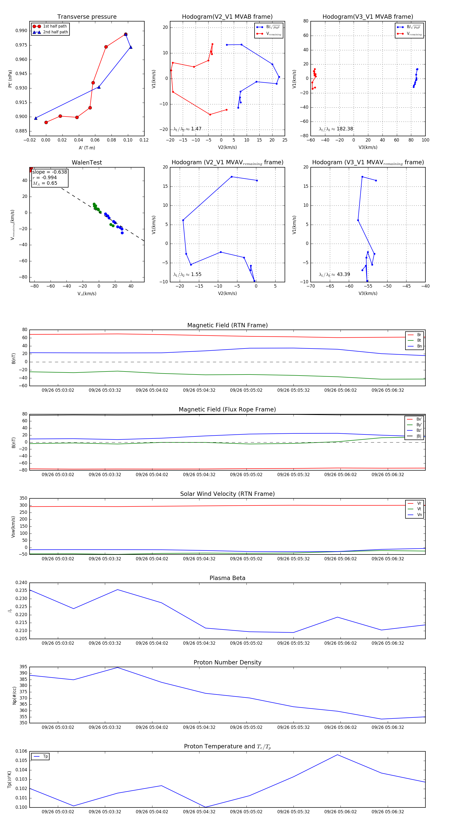
Flux Rope in 2024

Flux Rope Event 2024-09-26 05:02:44 ~ 2024-09-26 05:06:56 (253 seconds)


plot