HOME   LIST
‹–   –›

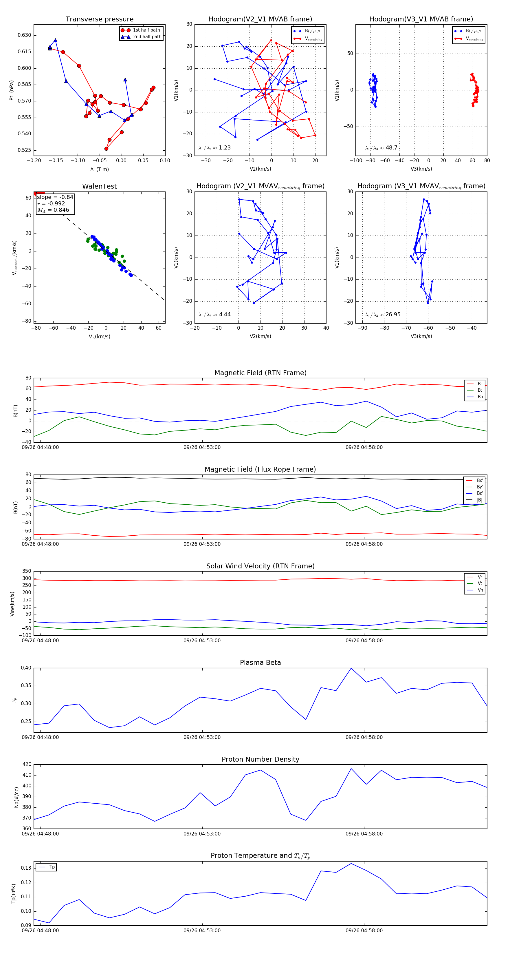
Flux Rope in 2024

Flux Rope Event 2024-09-26 04:47:48 ~ 2024-09-26 05:01:48 (841 seconds)


plot