HOME   LIST
‹–   –›

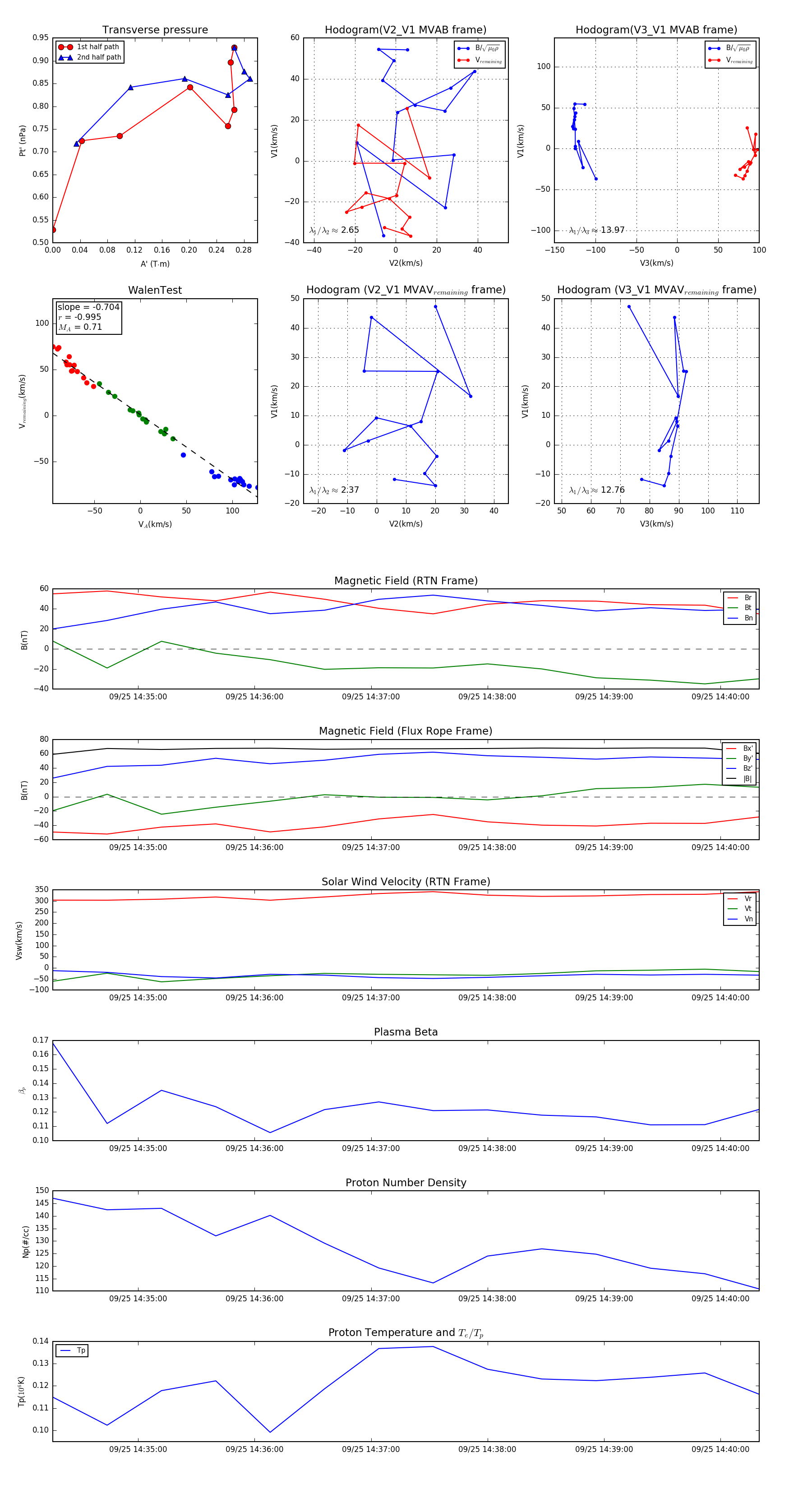
Flux Rope in 2024

Flux Rope Event 2024-09-25 14:34:16 ~ 2024-09-25 14:40:20 (365 seconds)


plot