HOME   LIST
‹–   –›

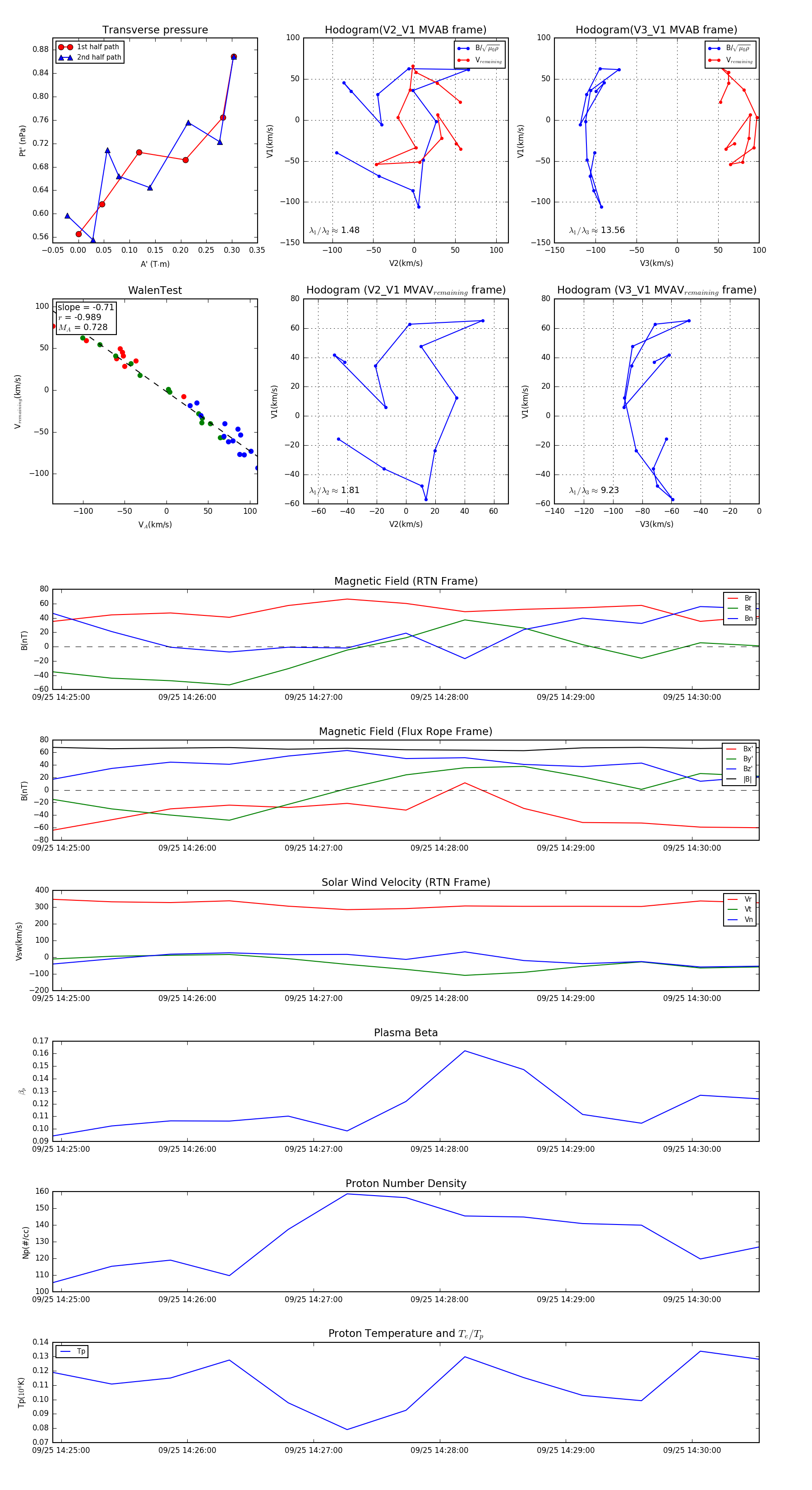
Flux Rope in 2024

Flux Rope Event 2024-09-25 14:24:56 ~ 2024-09-25 14:30:32 (337 seconds)


plot