HOME   LIST
‹–   –›

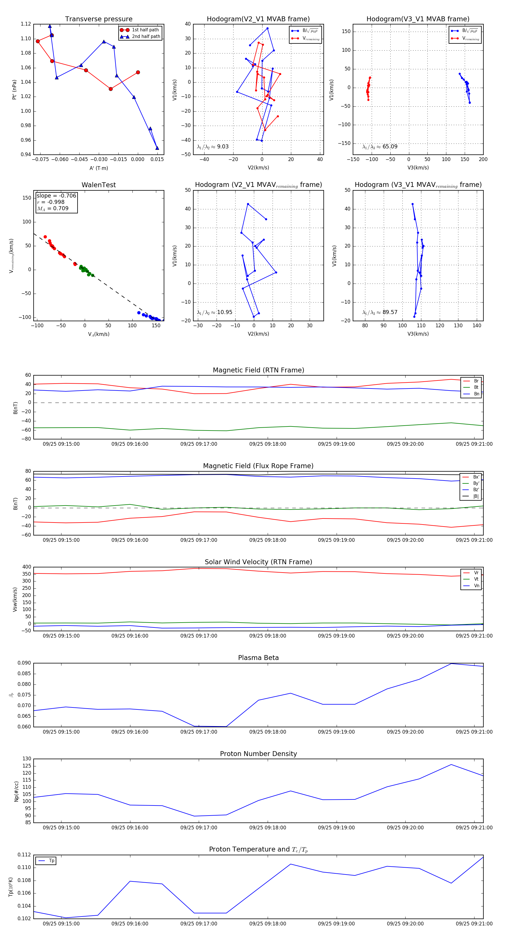
Flux Rope in 2024

Flux Rope Event 2024-09-25 09:14:36 ~ 2024-09-25 09:21:08 (393 seconds)


plot