HOME   LIST
‹–   –›

Flux Rope in 2024

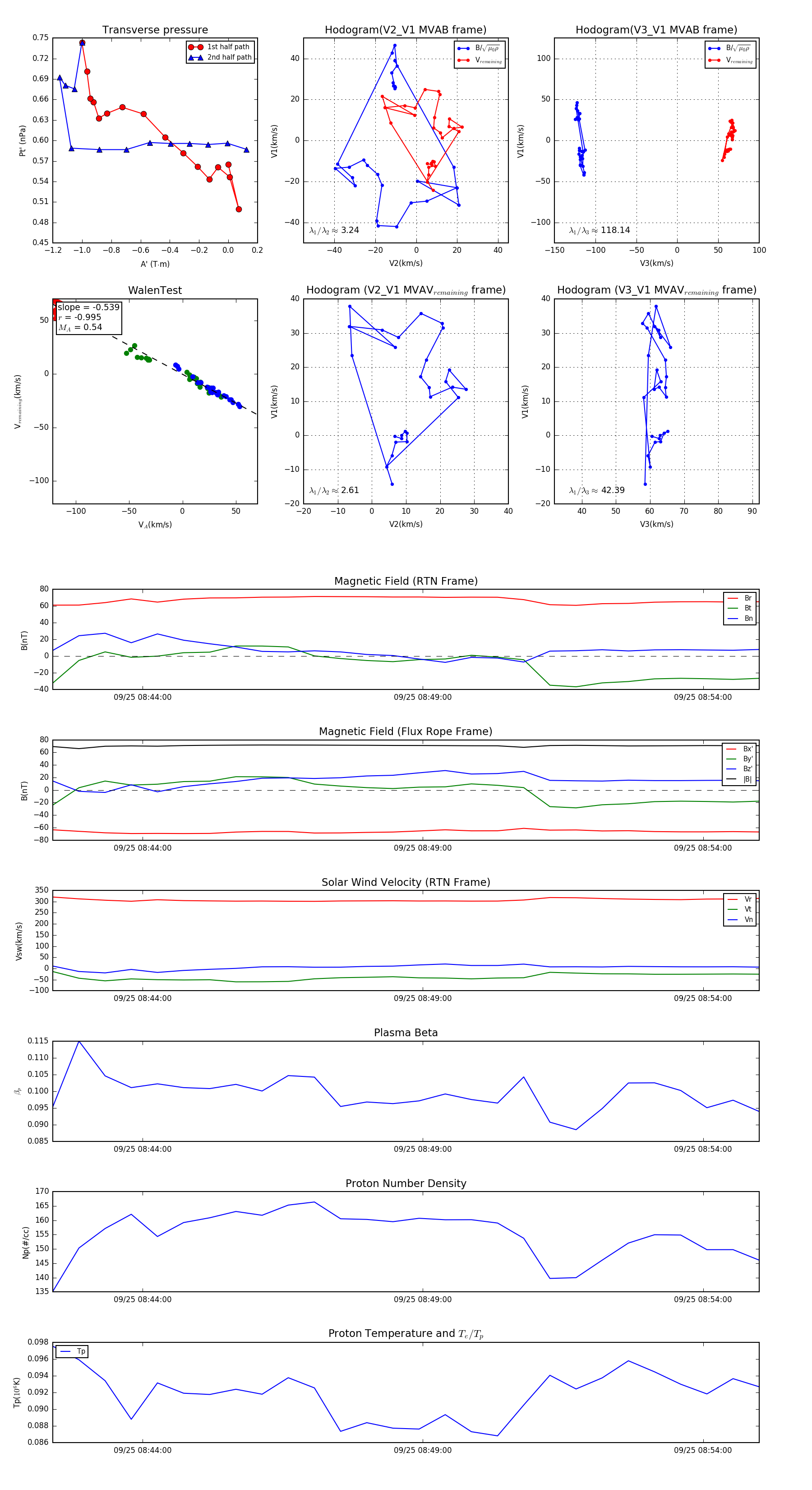
Flux Rope Event 2024-09-25 08:42:24 ~ 2024-09-25 08:55:00 (757 seconds)


plot