HOME   LIST
‹–   –›

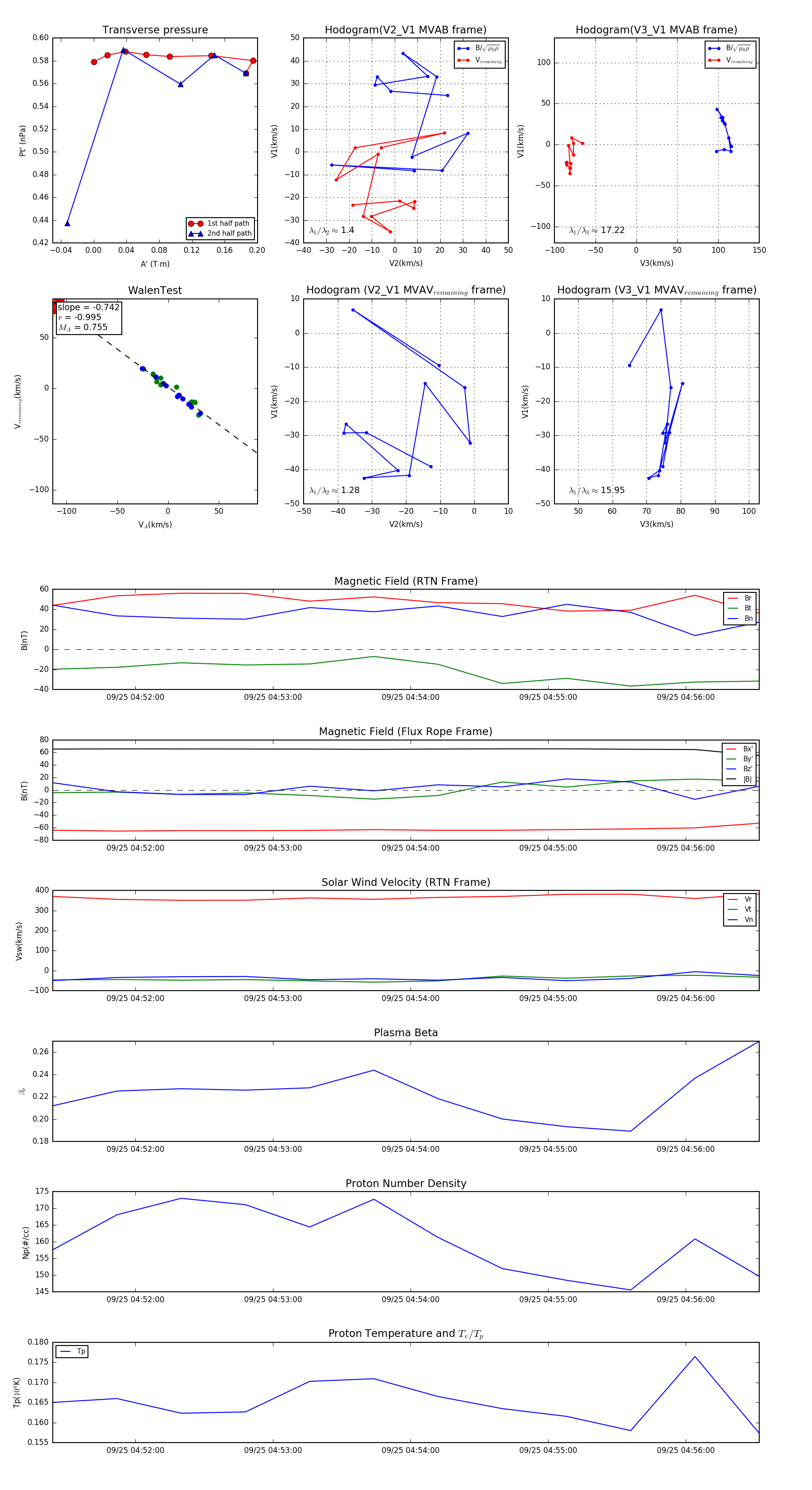
Flux Rope in 2024

Flux Rope Event 2024-09-25 04:51:24 ~ 2024-09-25 04:56:32 (309 seconds)


plot