HOME   LIST
‹–   –›

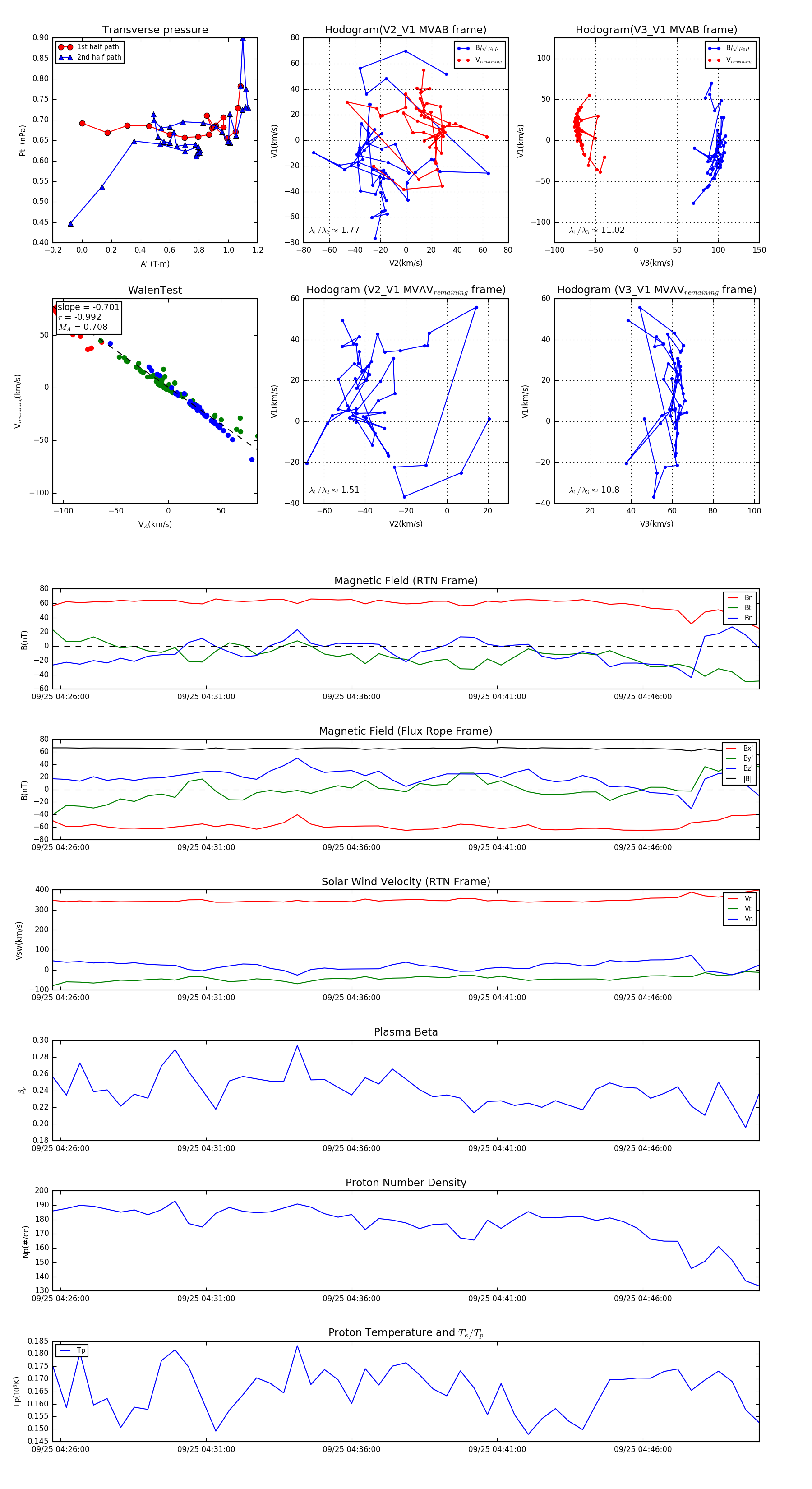
Flux Rope in 2024

Flux Rope Event 2024-09-25 04:25:44 ~ 2024-09-25 04:50:00 (1457 seconds)


plot