HOME   LIST
‹–   –›

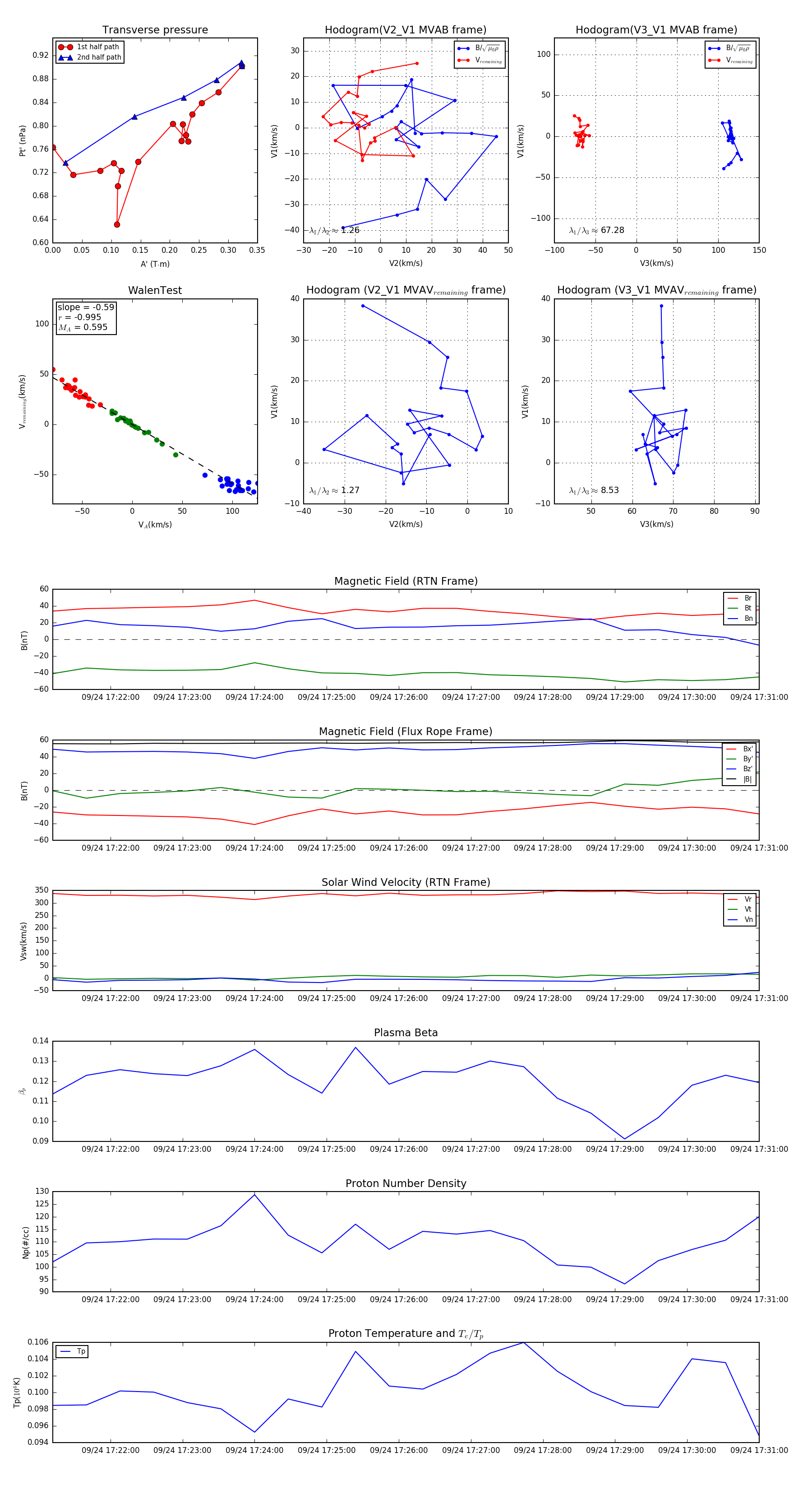
Flux Rope in 2024

Flux Rope Event 2024-09-24 17:21:12 ~ 2024-09-24 17:31:00 (589 seconds)


plot