HOME   LIST
‹–   –›

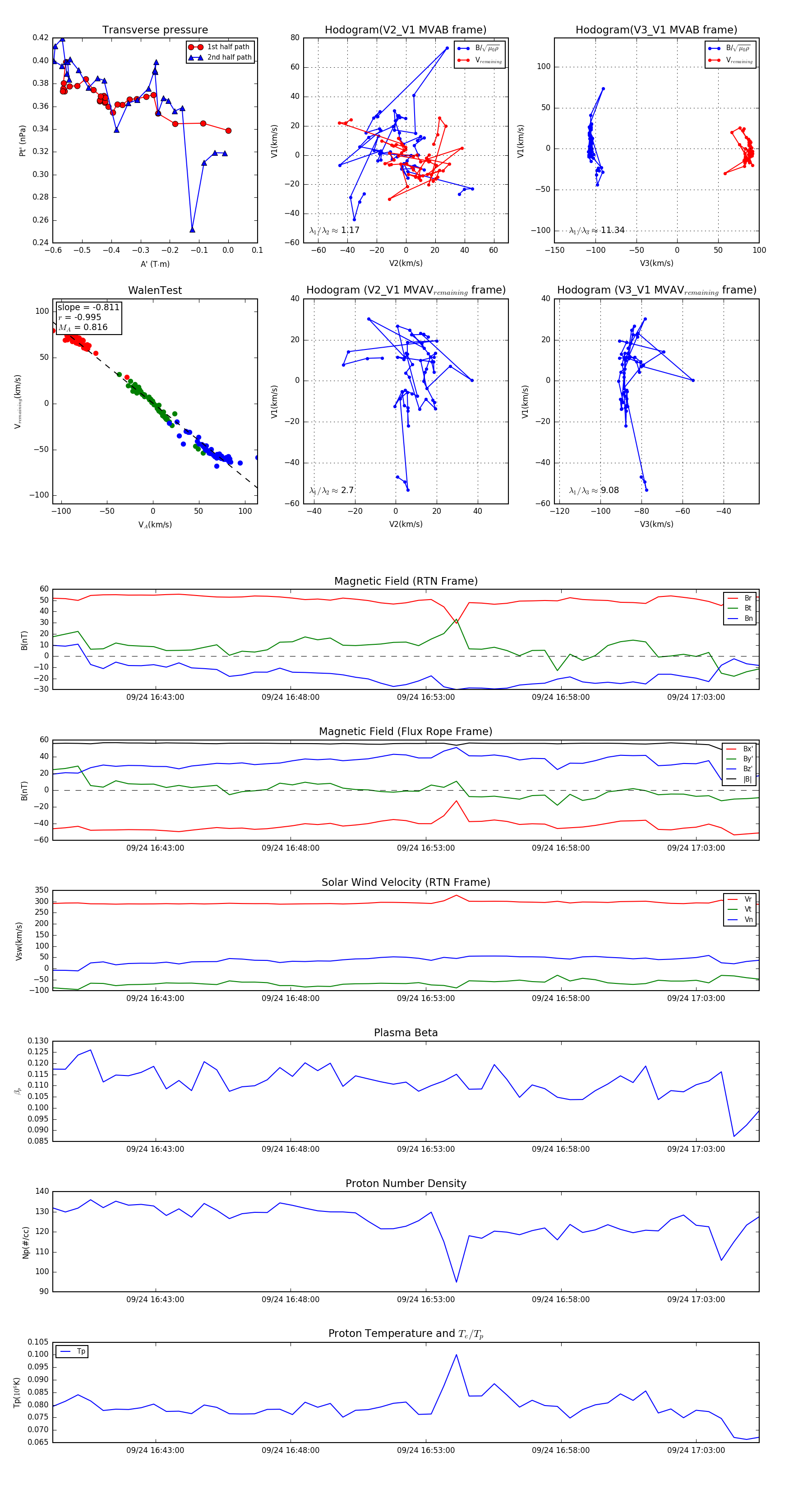
Flux Rope in 2024

Flux Rope Event 2024-09-24 16:39:12 ~ 2024-09-24 17:05:20 (1569 seconds)


plot