HOME   LIST
‹–   –›

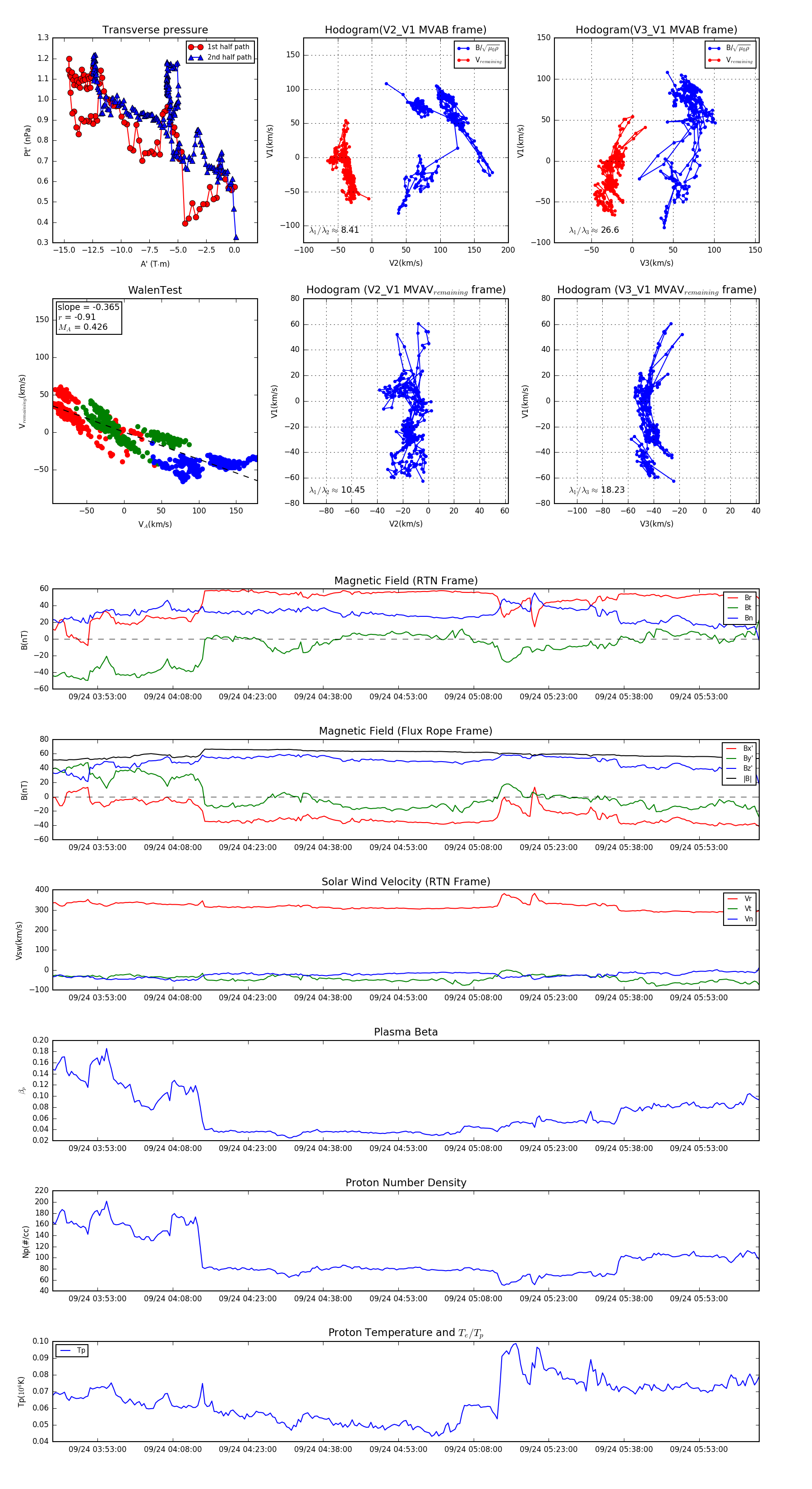
Flux Rope in 2024

Flux Rope Event 2024-09-24 03:44:04 ~ 2024-09-24 06:05:00 (8457 seconds)


plot