HOME   LIST
‹–   –›

Flux Rope in 2024

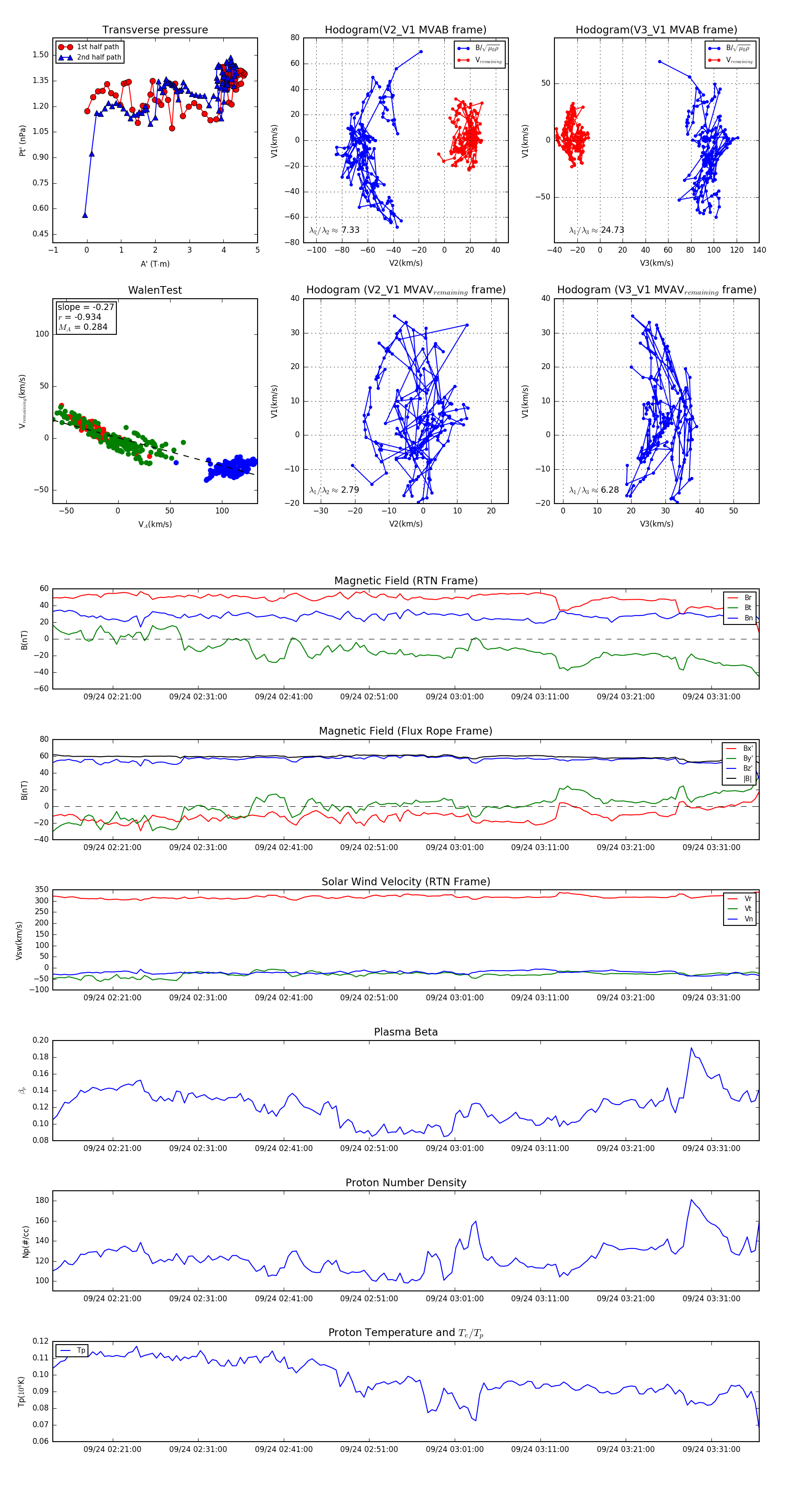
Flux Rope Event 2024-09-24 02:14:00 ~ 2024-09-24 03:36:36 (4957 seconds)


plot